
【 微信扫码咨询 】
0769-81816942
13342689247
东莞市二方电子是专业的电源ic芯片,驱动芯片供应商,同时为广大客户提供高效,高性价比IC应用方案,如各种开关电源ic方案,无刷电机控制方案,led驱动ic方案,充电器适配器方案,pd快充解决方案等,加快您的设计速度。

关于凌鸥创芯的MCU在水泵中的···

关于凌鸥创芯的MCU在风机领域···

静音直流无刷破壁机控制全套解决···

11万转两对极高速吹风机控制芯···

低成本效率高驱动体积小ErP线···

十万转以上高速吹风筒BLDC电···

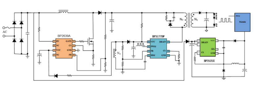
PWM调光隔离高PF无频闪两极···

65w高性能磁耦通讯GaN快充···

晶丰明源33W快充充电器方案(···

高性价比20W PD快充芯片方···

无刷直流电动滑板车控制器方案(···

北美高性能格栅灯面板灯0-10···

小于100W 0-10V调光隔···

高效率低纹波五路PWM调光调色···

筒灯射灯高效率高功率因数PWM···

智能球泡灯射灯高效率低纹波PW···

ERP双路线性PWM调光调色方···

LED智能球泡灯筒灯单路高压线···

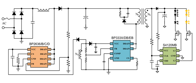
40W隔离高PF无频闪两级带记···

3-24W低P隔离过认证外置电···

抽油烟机无刷直流电机无感FOC···