
【 微信扫码咨询 】
0769-81816942
13342689247
随着快充技术的迅速发展,快速充电器已逐渐像更高的功率迈进,为满足市场需求,晶丰明源突破创新,推出了33W高性价比磁耦通讯快充BP87425+BP818+BP432BD+BP6211M组合芯片方案,可支持20V输出,给电脑充电,同时也更适合A+C多口应用,下面是方案的应用芯片型号,输入输出规格,实物图以及性能特点介绍。
一、33W PD QC 2.0/3.0应用方案输入输出规格;
输入电压 :90 Vac-264 Vac
输出规格 :5-11V/3 A,9V/3A,12V/2.75A,15V/2.2A,20V/1.67A
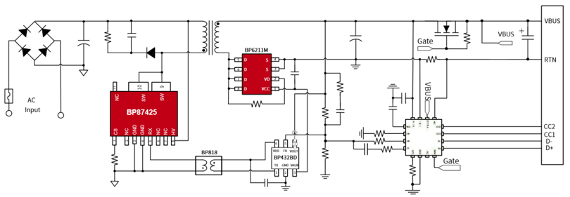
二、33W高性价比USB PD/QC PPS充电器方案典型应用电路;

三、方案实物图及尺寸大小一览;

四、方案芯片简单介绍;
BP87425:磁耦通信两绕组无VCC反激驱动开关芯片,内置650V具有IGBT结构的复合功率管,集成高压自供电,集成VCC电容,适用于全电压输入33W输出双绕组变压器的反激变换器应用,全电压范围满足六级能效,<50 mW待机功耗,ESOP-10封装。
BP432BD:一款应用于AC/DC反激变换器中的副边恒压控制器芯片,结合磁耦隔离器和配对的原边控制芯片实现副边主控,提供高性能的快充整体解决方案,Adaptive COT控制方式,无需环路补偿,最高工作频率70KHZ,自带输出电容放电功能,SOT23-6封装。
BP6211M:一款超快关断CCM/DCM同步整流驱动开关,支持DCM/CCM/QR工作模式,具有内置100V耐压同步整流管,支持正端和负端应用,内置振铃检测,防止DCM误开通,自供电,无需辅助供电绕组可低至0V输出等特点。
五、方案特点
精准的恒压、恒流和恒功率曲线;

功率33W(11V 3A)效率测试;

优异的EMI性能;

目前这套高性价比的33W快充套片方案已经在市场上大批量出货并深受客户青睐,市场反馈良好,如您感兴趣欢迎咨询代理商二方电子科技为您提供相关帮助。
相关晶丰明源快充方案;