
【 微信扫码咨询 】
0769-81816942
13342689247
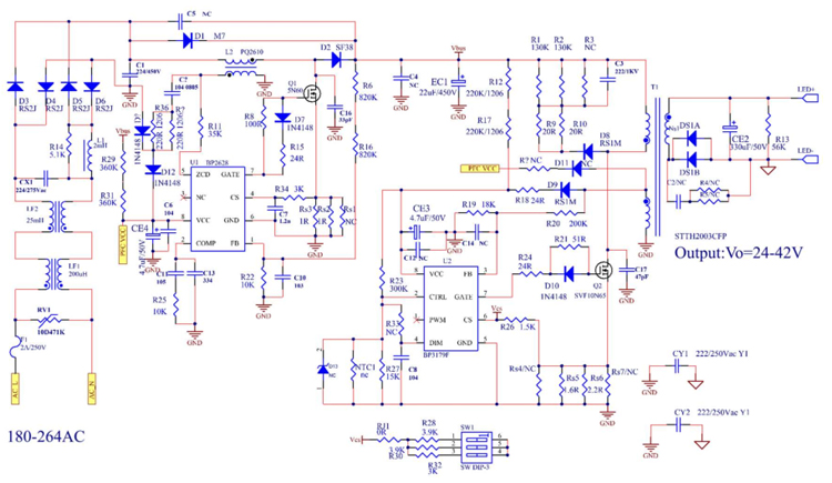
今天带来的依旧是0-10V调光电源方案,来自晶丰明源提供的0-10V调光隔离高PF无频闪两级方案,应用的IC型号为BP2628+BP3179F,适合中大功率高PF无频闪灯具照明应用,全电压和单电压100W以内功率,以下是方案的特点,原理图,电路图,以及PCBA demo图片。
0-10V调光隔离高PF无频闪两级方案简介;
产品型号:BP2628+BP3179F
输入电压:200Vac~264Vac
输出规格:24~42V/1.5A Po=60W

60W两级无频闪方案特点;
跟随型Boost,系统效率高
低THD,THD<10%@满载;THD<15%@半载
调光深度5%,调光接口与原副边双隔离
线性调整率好:±1%@100Vac-277Vac;
启动速度快,启动时间<0.5s
输出电流精度±3%,一致性好
可靠的保护功能
无频闪,无噪音
方案原理图;

方案实用电路图;

方案DEMO图;

主要磁芯元件介绍;

Flyback变压器;

资料下载;