
【 微信扫码咨询 】
0769-81816942
13342689247
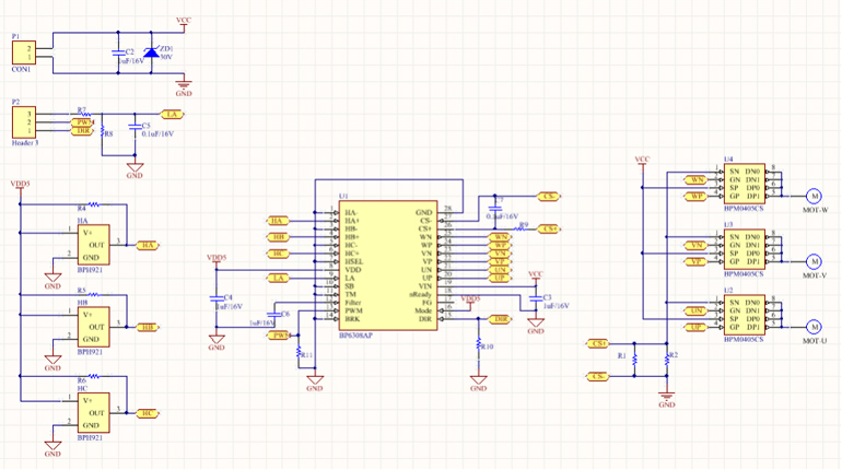
在上一期的文章中,有介绍隐形低压直流无刷风扇灯方案,今日给大家带来的也是风扇类,为低压直流吊扇方案,应用芯片型号为BP6308AP,方案由晶丰明源半导体提供,经二方电子IC芯片供应商整理提供。
方案功能介绍;
直流变频马达,节能、静音
遥控启停
实现正转吹风,逆转吸风
使用 PWM 信号实现无极调速
带过流、过热、锁固保护功能
设计框图参数;
功率:30W
电压:24V
最大转速:240rpm

整机测试与部件拆解图;

测试波形图;(CH1:U相电流 CH2:FG 转速信号)

方案原理图电路;

BP6308AP pcb电路板实物图;

以上就是关于低压直流吊扇驱动方案介绍,包括功能特点,测试与拆解图,原理,pcb电路板实物图展示,有对该方案感兴趣的风扇类厂家欢迎联系二方。
与本文相关IC芯片型号;