
【 微信扫码咨询 】
0769-81816942
13342689247
您正在找多段线性调光芯片,多段LED线性恒流驱动IC芯片吗?今日二方电子为您带来一款低THD五段线性调光芯片,型号是BP5158HD,下面将为您详细介绍它的特点,调光特性,应用电路图,电路图。
BP5158HD芯片简介
BP5158HD是晶丰明源一款高度集成的高精度多段线性可调光LED恒流驱动芯片,支持PWM和模拟调光信号输入,主要用于市电输入的高功率因数,低谐波的各类调光光源和灯具的驱动,基于线性恒流技术,可以省去电解电容和磁性元件。
多段线性LED恒流驱动芯片BP5158HD特点:
兼容PWM和模拟调光信号
THD<10%,满足分次谐波要求
外围电路简单,驱动器体积小
内置500V 高压MOS管
最大电流能力 80mA
优化了EMI和浪涌能力
过温降功率增强系统可靠性
可多颗芯片并联使用可增加功率
BP5158HD主要应用在哪里?
主要用于智能、感应、遥控等应用的吸顶灯,面板灯,LED投光灯、泛光灯。
BP5158HD调光特性;

PWM调光线性度好,模拟调光DIM电压范围0.7V—2.5V。
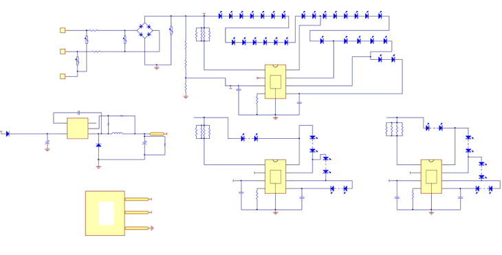
BP5158HD 30W雷达感应灯应用方案;

BP5158HD 30W雷达感应灯应用电路图;

以上就是关于支持PWM/模拟调光多段线性LED恒流驱动IC BP5158HD的有关介绍,如您对该芯片感兴趣欢迎联系晶丰一级代理商二方电子,提供方案,资料,技术支持。
LED照明驱动芯片选型介绍;
免责声明:本网站部分图片,文章来源于其它媒体与网站公开信息,版权归原作者所有,转载是出于非商业性的信息传播交流之目的,如涉及作品内容,版权或其它问题请及时反馈,我们将立即予以处理!