
【 微信扫码咨询 】
0769-81816942
13342689247
在往期的文章中,有给大家介绍固定12V/24V输出的低功耗非隔离辅助电源芯片BP2522,以及固定15V/18V输出电压辅助电源芯片BP2523,今天主要给大家介绍下固定3.3V/5V输出非隔离BUCK芯片BP2525系列的BP2525CH型号,包括它的主要参数,最大输出电流,待机功耗,典型应用,电路图等。
下图为BP2525CH的主要参数

该芯片采用SOT33-5封装,功率因数0.5,BUCK拓扑,最大输出电流为280(mA),峰值电流650mA,650V/16Ω功率管,待机功耗20mW,续流二极管跟VCC电容外置,典型应用为WIFI模块,蓝牙,智能插座,继电器供电辅助供电。
看看bp2525ch芯片的主要特点;
SOT33-5A封装小体积的应用
支持直接输出3.3V或5V输出
待机功耗<20mW@230VAC
内置软启动
集成高压启动和供电技术
外围省去FB电阻,抗干扰能力强
PWM/PFM多模式控制,无音频噪声
各种保护:OLP、OVP、OTP、OCP、SCP
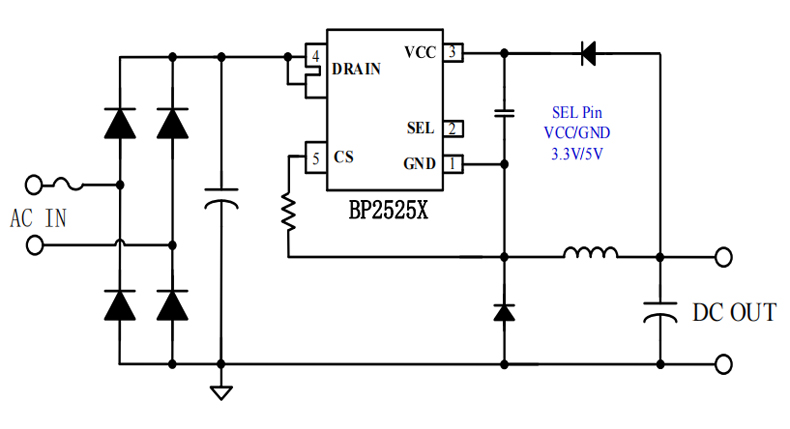
BP2525CH芯片电路原理图为您奉上;

注:在设计BP2525CH PCB时,旁路电容VCC的旁路电容需要紧靠芯片VCC和GND引脚。芯片GND输出电感之间的走线应该短粗,防止形成发射天线影响EMI辐射。减小功率环路的面积,如输入母线电容、芯片DRAIN引脚以及GND之间的环路,输出电容、输出电感、输出整流管之间的环路以减小EMI辐射。增加DRAIN 引脚的敷铜面积以提高芯片散热,DRAIN引脚尽量远离低压引脚和元器件。
了解该芯片的更多应用信息,内部结构框图,电气参数等请参阅《超低功耗非隔离降压型AC/DC恒压芯片BP2525规格书》
同系列其它型号IC;
相关问题解答;
免责声明:本网站部分图片,文章来源于其它媒体与网站公开信息,版权归原作者所有,转载是出于非商业性的信息传播交流之目的,如涉及作品内容,版权或其它问题请及时反馈,我们将立即予以处理!