三相40V半桥驱动芯片LKS513(参数 引脚 电路图)
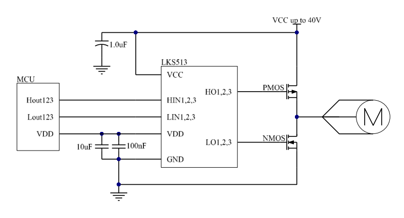
LKS513是一款用于功率 P/N MOSFET 的三相40V高速半桥预驱动器IC芯片,它有两个输入用于高端和低端,每个通道有两个输出,带有内部死区时间以避免交叉传导,输入逻辑电平兼容3.3V/5V/15V信号,为PMOS 和 NMOS 输出 10V 栅极电压。它还内置了一个5V/30mA LDO,为MCU或其他设备供电。

【 微信扫码咨询 】
0769-81816942
13342689247
LKS513是一款用于功率 P/N MOSFET 的三相40V高速半桥预驱动器IC芯片,它有两个输入用于高端和低端,每个通道有两个输出,带有内部死区时间以避免交叉传导,输入逻辑电平兼容3.3V/5V/15V信号,为PMOS 和 NMOS 输出 10V 栅极电压。它还内置了一个5V/30mA LDO,为MCU或其他设备供电。
LKS513是一款用于功率 P/N MOSFET 的三相40V高速半桥预驱动器,它有两个输入用于高端和低端,每个通道有两个输出,带有内部死区时间以避免交叉传导,输入逻辑电平兼容3.3V/5V/15V信号,为PMOS 和 NMOS 输出 10V 栅极电压。它还内置了一个5V/30mA LDO,为MCU或其他设备供电,并具有热关断保护以确保安全。
三相40V P/N MOS预驱动器LKS513主要特点;
P/N MOS 半桥三相输出
工作电源范围为 8V 至 28V ◼ 高侧和低侧独立输入
PMOS 和 NMOS 输出 10V(VCC>10V) VGS
3.3V、5V 和 15V 输入逻辑兼容
内置 5V / 30mA LDO
内置死区时间
内置 TSD
ESOP16 封装
LKS513引脚功能描述;
1 HIN3 高边通道 3 的逻辑输入
2 HIN2 高边通道 2 的逻辑输入
3 HIN1 高边通道 1 的逻辑输入
4 LIN3 低侧通道 3 的逻辑输入
5 LIN2 低侧通道 2 的逻辑输入
6 LIN1 低侧通道 1 的逻辑输入
7 GND 接地,短接引脚 16
8 VDD 5V LDO 参考输出
9 VCC 电源电压
10 HO1 高边驱动器输出通道 1
11 LO1 低边驱动器输出通道 1
12 HO2 高边驱动器输出通道 2
13 LO2 低边驱动器输出通道 2
14 HO3 高边驱动输出通道 3
15 LO3 低边驱动器输出通道 3
16 GND 接地,短接到引脚 7
LKS513典型应用电路图;

绝对最大额定值;
