220v转3.3v芯片BP8519C【价格 应用 功耗表】
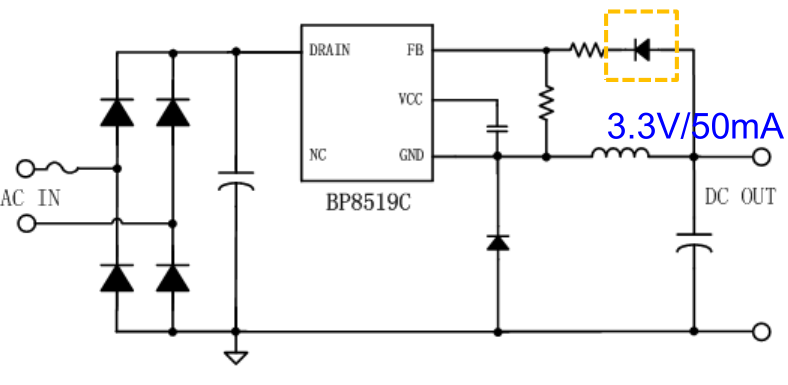
BP8519C是一款700V高精度低待机功耗的非隔离降压型恒压芯片,3.3V/50mA输出,适用于85Vac-265Vac全电压输入的非隔离电源,可以直接输出3.3V电源给IoT主芯片和传感器供电,省去了LDO,提高了效率,减小了体积和成本。目标应用;红外、2.4G 、蓝牙、ZigBee 、感应模块等智能应用的供电。

【 微信扫码咨询 】
0769-81816942
13342689247
BP8519C是一款700V高精度低待机功耗的非隔离降压型恒压芯片,3.3V/50mA输出,适用于85Vac-265Vac全电压输入的非隔离电源,可以直接输出3.3V电源给IoT主芯片和传感器供电,省去了LDO,提高了效率,减小了体积和成本。目标应用;红外、2.4G 、蓝牙、ZigBee 、感应模块等智能应用的供电。
BP8519C是一款700V高精度低待机功耗的非隔离降压型恒压芯片,3.3V/50mA输出,适用于85Vac-265Vac全电压输入的非隔离电源,可以直接输出3.3V电源给IoT主芯片和传感器供电,省去了LDO,提高了效率,减小了体积和成本。
220v转3.3v芯片BP8519C特点有哪些?
支持直接输出3.3V, 无需LDO
超低待机功耗
动态响应快,输出电压纹波小
输出电压范围可调
内置700V高压MOS
小体积的SOT23-5封装
50mA超低功耗待机电源芯片BP8519C目标应用;
红外、2.4G 、蓝牙、ZigBee 、感应模块等智能应用的供电。
BP8519C应用电路图;

功耗表(输入电压与输出电压 输出带载);

与BP8519C相关文章介绍;