200W大功率非隔离开关电源芯片BP3368B
BP3368B是应用于中大功率LED照明的高性能两级架构恒流控制芯片,采用SOP-16的封装,设计厂商为晶丰明源,单芯片即可实现升压PFC和隔离FLYBACK恒流组合控制,可以在全电压范围内实现高精度、高PF恒流输出,并实现无频闪照明,支持调灭的功能,功率因数>0.9,最大输出功率,200W,比BP3368输出功率大。

【 微信扫码咨询 】
0769-81816942
13342689247
BP3368B是应用于中大功率LED照明的高性能两级架构恒流控制芯片,采用SOP-16的封装,设计厂商为晶丰明源,单芯片即可实现升压PFC和隔离FLYBACK恒流组合控制,可以在全电压范围内实现高精度、高PF恒流输出,并实现无频闪照明,支持调灭的功能,功率因数>0.9,最大输出功率,200W,比BP3368输出功率大。
BP3368B是应用于中大功率LED照明的高性能两级架构恒流控制芯片,采用SOP-16的封装,设计厂商为晶丰明源,单芯片即可实现升压PFC和隔离FLYBACK恒流组合控制,可以在全电压范围内实现高精度、高PF恒流输出,并实现无频闪照明,支持调灭的功能,最大输出功率<250W,比BP3368输出功率大,主要用于LED筒灯,工矿灯,洗墙灯。
大功率非隔离开关电源芯片BP3368B特点;
宽输入电压范围 85VAC~305VAC
全电压输入下,满载 THD<10%
集成 HV 高压启动,启动速度快
输出电流基准精度±3%
OVP 精度高
BOOST 级单绕组电感
支持 PWM 和模拟调光信号,调光深度低至 5%,且低端可关断
FLYBACK 软启动功能
内置线电压补偿和负载补偿
LED负载开路/短路保护,CS2 短路保护,BOOST 输出过压保护,输入电压欠压保护,过温保护等保护功能。
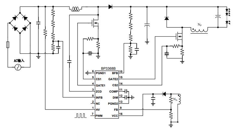
BP3368B芯片PWM调光电路原理图;

BP3368B调光基本原理介绍;
无论通过PWM或DIM调光信号,最终都是先转化为DIM口调光信号。调光原理为高亮度时,改变参考电压VREF,低亮度时,同时改变VREF和MOSF关断时间。
PWM调光信号:从PWM端口进入,DIM口滤波电容C,与R构成RC滤波。
模拟调光信号:从DIM口进入,PWM口接地或悬空,C用作去耦电容。
相关文章介绍;