
【 微信扫码咨询 】
0769-81816942
13342689247
BP2831A是市面上用的比较多的一款led照明恒流驱动芯片,主要用于非隔离降压型驱动电源,最大输出电流小于160mA(Vin=176~265Vac Vo=72V),小于220mA(Vin=176~265Vac Vo=36V),有网友想了解它的改它的电流,计算公式是怎样?下面二方电子带大家了解一下。
BP2831A芯片的输出电流能力与内置功率MOSFET

bp2831a电流怎么调?
其实规格书上都有很详细地介绍BP2831A恒流控制,输出电流设置,芯片逐周期检测电感的峰值电流,CS 端连接到内部的峰值电流比较器的输入端,与内部400mV阈值电压进行比较,当 CS 电压达到内部检测阈值时,功率管关断。
电感峰值电流的计算公式如下:

公式中RCS为电流采样电阻阻值,在系列机种应用中,若只改变CS电阻,会影响开路电压值,应同步调整Rovp值,得到相同的开路电压(最大峰值电流不能超过设定值,bp2831a最大峰值电流<450mA)。

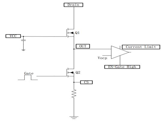
上图为芯片最大电流保护示意图
LED输出电流计算公式如下:(IPK是电感的峰值电流)

以上就是关于BP2831A电流怎么调整以及计算公式的分享介绍,如需购买该芯片或有技术问题咨询欢迎与我司联系。
更多与BP2831A相关文章;
免责声明:本网站部分图片,文章来源于其它媒体与网站公开信息,版权归原作者所有,转载是出于非商业性的信息传播交流之目的,如涉及作品内容,版权或其它问题请及时反馈,我们将立即予以处理!