
【 微信扫码咨询 】
0769-81816942
13342689247
求购3.7V升5V芯片?如果您正在找这种升压IC,欢迎联系东莞市二方电子,我司可提供多款3.7v锂电池/移动电源升压5v芯片型号,以下是推荐型号以及电路图。
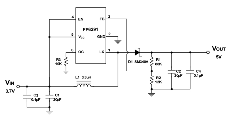
一、FP6291(FP6291CLR-G1)
FP6291是一种电流模式升压DC-DC转换器IC,PWM电路内置0.2Ω MOSFET使其具有很高的功率效率,可以搭配3.3uH小型贴片电感减少成品体积,0.6V精准的参考电压和内部软启动功能可以减少涌流,内置过温保护,关断保护,欠压保护,过流保护,并可以通过外接电阻调整最大输入电流值(0.5A-2.5A),最大功率可达5W,封装为:SOT23-6,适用于移动电源,蓝牙音箱,小风扇,便携式设备等。
FP6291升压5v电路图;

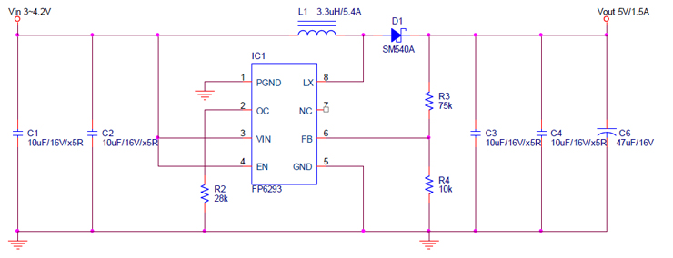
二、FP6293(远翔)
FP6293是一颗异步升压IC,内置3.5A,0.14Ω,16V mos管,最高12V的输出电压(可调),最大输出功率是10W,静态功耗关断电流0.1uA,可调式过流保护0.5A-3.5A,典型应用为5V1.5A,9V0.8A,12V0.6A,可用于蓝牙音响升压为功放供电,可用于美容小仪器升压等。
fp6293 3.7V升5V1.5A电路图

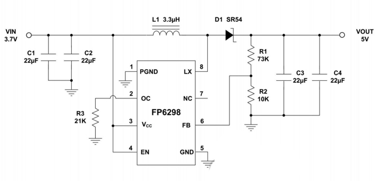
三、FP6298(FP6298XR-G1)
FP6298为一颗电流控制模式升压转换器芯片,SOP-8L(EP)封装,生产设计厂商为台湾远翔,PWM电路内置0.08Ω功率MOSFET,芯片系统集成度高,一颗电阻就可以精准调节过流保护,两颗电阻即可精确调整输出电压,外围器件简单,低成本高效率小体积,可调节过流保护:0.5A~4.5A,最高输出电压9v可调,适合用在充电宝、蓝牙音箱等各种移动装置,典型应用为5V2A,8.4V1.2A,9V1A。
FP6298芯片3.7v升压5v实用电路

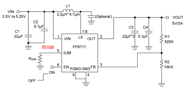
四、FP6717
FP6717是一颗高效率,低纹波,550KHz固定频率DC/DC PWM升压转换器芯片,宽输入电压2.5V~5.5V,可通过外部调节分压电阻,内置了42mΩ超低内阻的整流PMOS管和39mΩ的NMOS管,所以外部无需肖特基二极管,SOP8(底部带散热片)封装。
FP6717升压5V3A电路图

以上就为您介绍了四款3.7v升压5v的IC芯片,由电源管理芯片代理商二方电子整理提供,如需DC-DC升降压芯片报价,提供数据手册可联系我司。
相关升压芯片选型文章;
免责声明:本网站部分图片,文章来源于其它媒体与网站公开信息,版权归原作者所有,转载是出于非商业性的信息传播交流之目的,如涉及作品内容,版权或其它问题请及时反馈,我们将立即予以处理!