
【 微信扫码咨询 】
0769-81816942
13342689247
3V升5V芯片有哪些?如果您正在寻找3v升压5v专用芯片,可以看看小编今天为您推荐的这5款IC型号,有升到5v1A,5V2.1A,5v3A,希望对您有帮助。
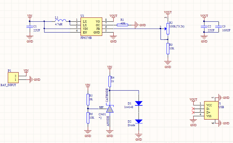
一、FP6276B
FP6276B是一款充电升压系列同步升压芯片,升压2A带限流功能,通过pwm/psm控制来提高DC-DC升压转换器,内置两颗40mΩ,6A,7V MOS管,输入电压2.4-5.5v,5.3v输出电压可调,典型应用为3V升5V2.1A,90%效率。

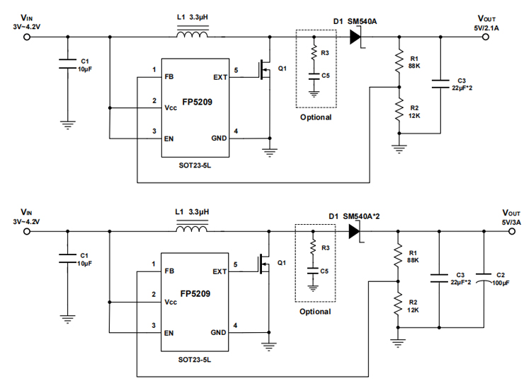
二、FP5209
FP5209是颗高效率的DC-DC升压IC,SOPT23-5L封装,专用于锂电池升压输出5V1A应用中,丝印是AX开头的五位数代码,后面三位是数字批号,外置MOS可调节电流1A-3A输出,常应用移动电源5V1A-3A。
下方是FP5209芯片3-4.2V升5v2.1A/3A电路图

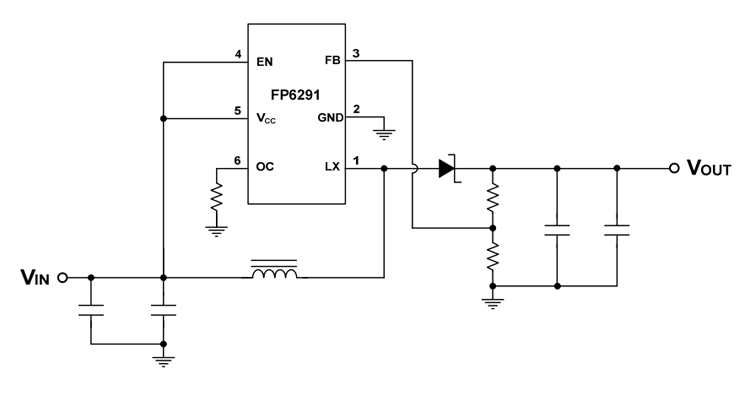
三、FP6291
FP6291为一颗恒流模式的PWM升压IC,适用于锂电池(3~4.2V)输出5V1A的移动电源应用,封装为SOT23-6,工作频率为1MHZ,可以搭配3.3uh小型贴片电感,减少成品体积。

四、FP6277
FP6277是一款同步整流升压芯片,输入电压2.4V至4.5V,输出电压最大5.3V,输出电流为3A,或者3A以下。

五、FP6298
FP6298是一款电源升压芯片,内置mos,9v输出电压可调,关断电流0.1μA,最大功率可达109W,可应用于蓝牙音响升压为功放供电,可用于美容小仪器升压,充电器、液晶显示器、数码相机、手执设备、便携式产品等。
下图为FP6298芯片3V升压5v2.1A电路图

以上就是IC芯片代理商二方电子为您提供的5款3v升压5v芯片,IC厂商为台湾远翔,我司为其一级代理商,对上述升压芯片感兴趣的可以联系我司为您报价,提供数据手册等。
更多相关升降压芯片型号;
升压芯片选型帮助;
免责声明:本网站部分图片,文章来源于其它媒体与网站公开信息,版权归原作者所有,转载是出于非商业性的信息传播交流之目的,如涉及作品内容,版权或其它问题请及时反馈,我们将立即予以处理!