
【 微信扫码咨询 】
0769-81816942
13342689247
随着印度市场对于照明产品的要求越来越高,一些客户开始用线性方案来替换低成本的开关方案,然而客户对于线性产品有着严苛的要求,既要满足高压输入,高雷击,同时也要满足低THD,高光效的要求。为了解决这些痛点,BP5356H应运而生,它不仅通过了440Vac高压和4kV雷击,而且也满足了对THD<20%,PF>0.9的需求,以下是BP5356H的优势以及应用方案案例。
BP5356H是一款高精度多段(3段)线性恒流LED控制芯片,集成了高压MOS管和JFET高压供电功能,主要用于驱动由市电供电的高电压、低电流LED灯串,由于不需要电解电容和磁性元件,LED驱动器可以实现小体积、长寿命,并符合EMI规定。
BP5356H有什么优势?
1、优化电流基准,满足THD<20%
2、700V高压MOS,轻松通过440Vac高压,4kV雷击
3、PF>0.95
4、RTH引脚允许用普通电阻调整芯片过温保护点
5、桥前/桥后不加高压电容过EMI
6、多芯片并联使用时可节省跳线电阻
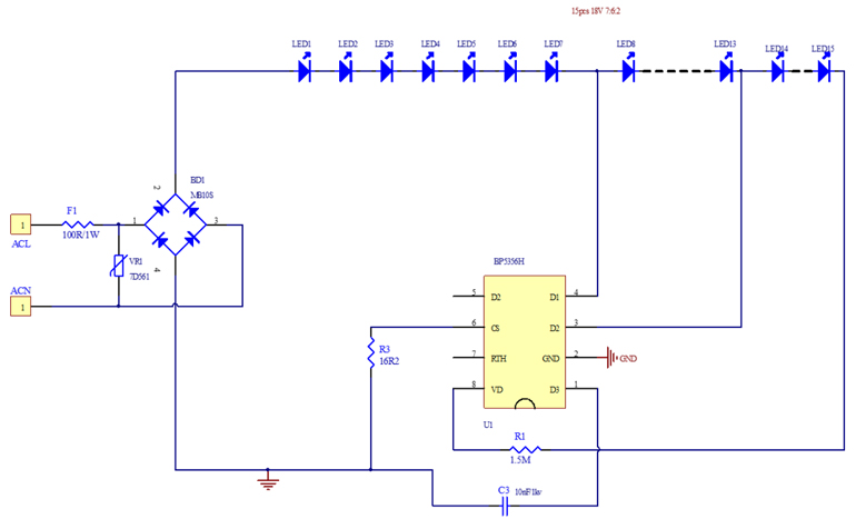
BP5356H芯片典型应用方案-9W球泡灯
一、方案应用原理图电路

二、基本电气性能测试数据

三、BP5356H与传统多段线性抗雷击,THD对比

BP5356H通过增加了MOS管耐压以及内部CS保护电路,从而提高了耐高压和抗雷击的能力。
四、成本优势对比(总元件个数少5个)

总结;
相比较传统开关方案,BP5356H在成本上非常具有优势,省去了电感,电解,π型滤波,印度市场线性电源解决方案,欢迎选用BP5356H!
免责声明:本网站部分图片,文章来源于其它媒体与网站公开信息,版权归原作者所有,转载是出于非商业性的信息传播交流之目的,如涉及作品内容,版权或其它问题请及时反馈,我们将立即予以处理!