高精度线性可调光恒流芯片BP5711EJ(图片 价格 参数)
BP5711EJ是一款高度集成的高精度线性可调光LED恒流驱动芯片,采用 ESOP-8 封装,主要用于市电输入的各类调光光源和灯具的驱动,可以兼容兼容PWM和模拟调光信号,内置500V高压MOS管。220Vac LED 输出电流<40mA,110Vac输出电流<100mA。了解更多资料请看下方内容介绍。

【 微信扫码咨询 】
0769-81816942
13342689247
BP5711EJ是一款高度集成的高精度线性可调光LED恒流驱动芯片,采用 ESOP-8 封装,主要用于市电输入的各类调光光源和灯具的驱动,可以兼容兼容PWM和模拟调光信号,内置500V高压MOS管。220Vac LED 输出电流<40mA,110Vac输出电流<100mA。了解更多资料请看下方内容介绍。
BP5711EJ是一款高度集成的高精度线性可调光LED恒流驱动芯片,主要用于市电输入的各类调光光源和灯具的驱动,基于线性恒流技术,可以省去磁性元件,有助于 LED 驱动器实现小体积、低成本,并符合 EMI 标准,支持 PWM 和模拟调光信号,可以搭配常见的调光模块实现调光功能。
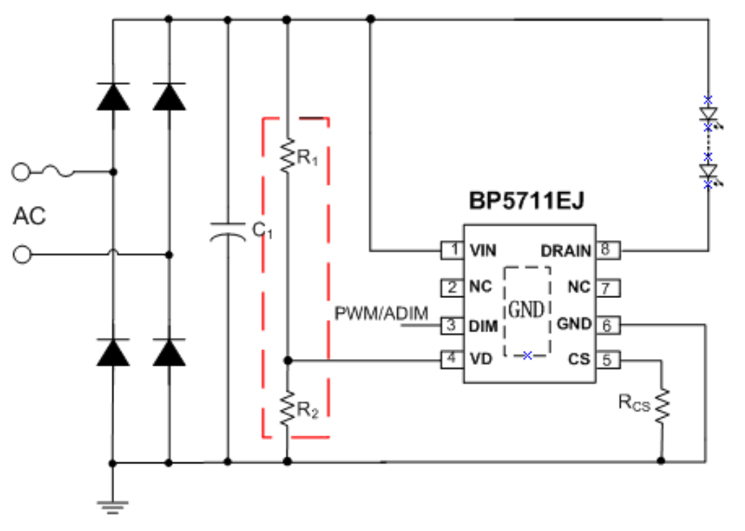
BP5711EJ集成了输入线电压补偿功能,在输入线电压过高时,BP5711EJ 将按照外置的补偿电阻减小输出电流,保证输入功率基本不随线电压变化。
高精度线性可调光恒流芯片BP5711EJ特点;
外围电路简单,驱动器体积小
兼容PWM和模拟调光信号【PWM高电平幅值建议设置在 2.5V 以上,模拟调光信号的调光区间为 0.7V-2.3V】
内置500V高压MOS管
母线电压变化±20%仍可正常工作
集成高压启动线路,超快 LED 启动
±5% LED 输出电流精度
LED电流可外部设定
内置过温降电流功能
输入线电压补偿功能
采用 ESOP-8 封装
BP5711EJ芯片主要应用;
智能LED灯丝灯
智能LED球泡灯
其它智能LED照明
BP5711EJ低PF典型应用电路图;

BP5711EJ 最大电流;

待机电源功耗;


注:此芯片不适合做高压输入高 PF 应用。