
【 微信扫码咨询 】
0769-81816942
13342689247
BP2513DP是晶丰一款非隔离恒压恒流控制IC芯片,8个脚位(SOP8封装),芯片采用PWM/PFM多模式控制,内置软启动,待机功耗<200mW,最大工作频率为100K Hz,主要用于非隔离电源,辅助电源,以及LED驱动电源,如给单片机,涂鸦模块,WIFI/蓝牙模块,智能模块供电,以下为该芯片的相关技术资料及应用电路图。
BP2513DP芯片主要参数资料;
该芯片外围电路有高压启动电阻,推荐芯片电源电压10-25V,PF0.5,输出电流<350mA,MOS为500V/9Ω。
恒压恒流电源芯片BP2513DP极限参数;
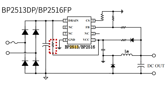
BP2513DP应用电路图;
BP2513DP恒压控制,输出电压设置方法;
BP2513DP通过采样电感两端压降,分压后与内部基准比较形成闭环后,来恒定输出电压 Vo,公式如下;
以上就是关于给涂鸦模块供电芯片BP2513DP技术资料及应用电路介绍,如需了解该芯片的规格书请点击产品Wi-Fi 大功率智能模块供电芯片BP2513DP查看。
相关供电芯片选型推荐;
免责声明:本网站部分图片,文章来源于其它媒体与网站公开信息,版权归原作者所有,转载是出于非商业性的信息传播交流之目的,如涉及作品内容,版权或其它问题请及时反馈,我们将立即予以处理!