BP2522F低功耗恒压芯片12v(电流 价格 规格书)
BP2522F是一款高压输入的超低待机功耗降压型恒压驱动芯片,内部集成高压功率开关和输出电压采样电阻,只需要极少的外围组件就可以达到优异的恒压特性,特别适合于辅助电源应用,输出12V时持续电流320mA,脉冲电流500mA。输出24V时,持续电流300mA,内部MOS管限制最大电流1200mA。

【 微信扫码咨询 】
0769-81816942
13342689247
BP2522F是一款高压输入的超低待机功耗降压型恒压驱动芯片,内部集成高压功率开关和输出电压采样电阻,只需要极少的外围组件就可以达到优异的恒压特性,特别适合于辅助电源应用,输出12V时持续电流320mA,脉冲电流500mA。输出24V时,持续电流300mA,内部MOS管限制最大电流1200mA。
BP2522F是一款高压输入的超低待机功耗降压型恒压驱动芯片,采用特有的多模式控制,芯片内部集成高压功率开关和输出电压采样电阻,只需要极少的外围组件就可以达到优异的恒压特性,特别适合于辅助电源应用,系统上电后,母线电压直接通过Drain端对Vcc电容充电,当Vcc电压达到芯片开启阙值时,芯片内部控制电路开始工作,芯片内置27V稳压管,用于钳位Vcc电压,芯片正常工作时,需要的Vcc电流极低,所以无需辅助绕组供电。输出12V时持续电流320mA,脉冲电流500mA。输出24V时,持续电流300mA,内部MOS管限制最大电流1200mA。
12V恒压芯片BP2522F主要特点;
超低待机功耗 <20mW
固定12V或24V输出电压,可选择(SEL管脚)
内部集成高压功率管
集成高压启动和供电电路
优异的动态响应
减小音频噪声的降幅调制技术
改善 EMI 的抖频技术
±5%输出电压精度
内置软启动
过载保护,短路保护,过温保护
逐周期限流
SOT33-5A封装
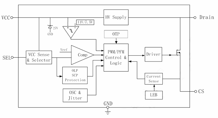
BP2522F芯片内部结构框图;

CS电阻怎么选择?
芯片可以根据 MOS 档位合理的设置电感的限流峰值,实际CS电阻的选择需要综合考虑负载电流和电流纹波,并留一定余量,CS电阻计算公式为:

BP2522F规格书资料:
同系列IC型号;