
【 微信扫码咨询 】
0769-81816942
13342689247
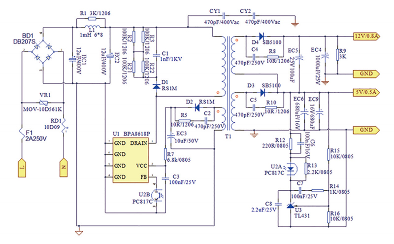
BPA8618P是一款集成高效率反激式开关电源驱动芯片,直插DIP7脚封装,适用于全电压范围85-265VAC输入的反激式变换器应用,主要应用于家用电器,通信,工业控制辅助电源,PC待机电源,适配器充电器等,最大输出功率18.6W,具有内置输入过压欠压保护,输出过压保护为自动重启动,以下是该芯片的SSR隔离/双隔离方案电路图。
acdc隔离开关电源芯片BPA8618P 12W SSR隔离方案电路图(12V1A)

12.1W SSR双路隔离方案原理图电路(5v0.5A 12v0.8A)

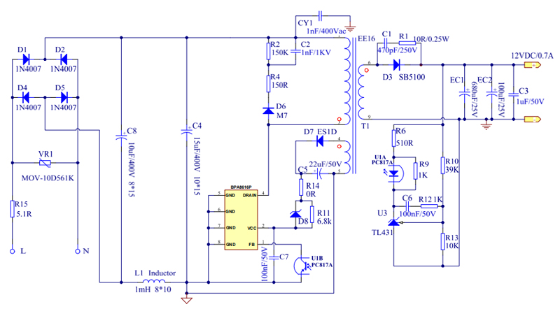
BPA8616P 12V/700mA输出的低成本高效率电源实例电路图及介绍

该电路中,电源输入端包含R15, VR1, L1, D1-D4, C4, C8。其中R15为保险丝电阻,在电源故障状态下起保护作用,且同时具有浪涌电流和电压的抑制作用。VR1的作用是在雷击瞬间钳位输入端电压,保护后级电路。L1和C8,C4组成π形滤波,改善电路EMI性能。整流桥二极管D1~D4将输入交流电压全波整流成直流电压。C8,C4对整流后的电压进行平滑滤波。
主功率电路部分包含BPA8616P,变压器T1,输出二极管D3,输出电容EC1、EC2。变压器选用EE16,输出二极管为肖特基二极管, VF小,且无反向恢复时间,提高效率。EC1、EC2 为两个并联的电解电容,以达到较小的输出电压纹波,输出纹波电压主要取决于电容的ESR。
控制电路包含BPA8616P,U1, U3, C6, R12, R10,R13, R6, R9。光耦U1对控制电路初次级进行隔离。U3为基准电压芯片,将输出电压的变化转换为电流传递到初级。
变压器辅助供电绕组,D7, C5, R14, R11, C7为芯片外部供电电路。辅助供电绕组于输出绕组耦合,可在输出二极管导通期间获得较稳定的电压,通过R11限流后给芯片VCC脚供电,提高轻载,降低空载功耗。可加稳压二极管D8实现输出过压保护功能。
R12, C6 为次级补偿网络,确保环路稳定。R10与R13组成分压网络,对输出电压进行分压反馈。通过R6为反馈电路提供电流。
以上就是直插DIP7脚开关电源芯片BPA8618P 12W/12.1W SSR隔离方案电路图相关介绍,可替代PI品牌TNY278PN型号,如您对该芯片方案感兴趣欢迎联系我司。
相关IC型号;
同系列IC芯片文章介绍;
免责声明:本网站部分图片,文章来源于其它媒体与网站公开信息,版权归原作者所有,转载是出于非商业性的信息传播交流之目的,如涉及作品内容,版权或其它问题请及时反馈,我们将立即予以处理!