
【 微信扫码咨询 】
0769-81816942
13342689247
BPA8616P是晶丰产的一颗集成高效率,低待机功耗的开关电源驱动芯片,内部集成700V高压MOSFET,小于50mW@230VAC辅助绕组供电,通过MOSFET源极PCB散热,不影响EMI,完善的保护功能,该有的都有,如输入欠压过压,输出过载过压短路保护等,直插dip7封装,爬电距离宽,主要用于仪器仪表、电机控制、家电辅助电源,适配器充电器等,以下是该芯片的最大功率及应用方案介绍。
BPA8616P最大功率多少W?
12W。
BPA8616P隔离SSR双路输出方案;
方案特点;
内部集成700V高压MOSFET
集成输入过压/欠压保护
集成高压启动和自供电电路
优异的动态响应速度,无输出过冲
改善EMI性能的频率调制技术
高低压脚之间爬电距离>3mm
低待机功耗<50mW@230Vac辅助绕组供电
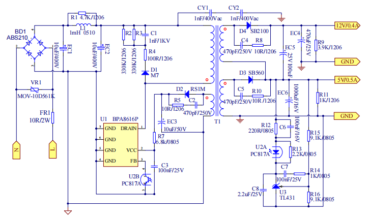
7.3W SSR双路隔离方案电路原理图;

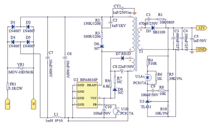
8.4W SSR隔离方案电路图(12v0.7A)

以上就是关于该芯片的最大功率及方案原理图电路,特点相关介绍,是一款非常适合家电产品辅助电源的高品质芯片,欢迎广大电源客户咨询。
同系列其它IC型号;
内容补充介绍文章;
免责声明:本网站部分图片,文章来源于其它媒体与网站公开信息,版权归原作者所有,转载是出于非商业性的信息传播交流之目的,如涉及作品内容,版权或其它问题请及时反馈,我们将立即予以处理!