原边反馈单级有源PFC电源芯片BP3319MB
BP3319MB是一款单级、带有源功率因数校正的高精度原边反馈LED恒流控制芯片,适用于85Vac-265Vac全范围输入电压的反激式隔离或升降压型非隔离LED恒流电源,主要用于GU10/E27,LED球泡灯、射灯,LED PAR30、PAR38灯, LED 日光灯,了解BP3319MB芯片特点,电路图,规格书,引脚请看下方内容介绍。

【 微信扫码咨询 】
0769-81816942
13342689247
BP3319MB是一款单级、带有源功率因数校正的高精度原边反馈LED恒流控制芯片,适用于85Vac-265Vac全范围输入电压的反激式隔离或升降压型非隔离LED恒流电源,主要用于GU10/E27,LED球泡灯、射灯,LED PAR30、PAR38灯, LED 日光灯,了解BP3319MB芯片特点,电路图,规格书,引脚请看下方内容介绍。
BP3319MB是一款单级、带有源功率因数校正的高精度原边反馈LED恒流控制芯片,适用于85Vac-265Vac全范围输入电压的反激式隔离或升降压型非隔离 LED 恒流电源,芯片集成有源功率因数校正电路,可以实现很高的功率因数和很低的总谐波失真。由于工作在电感电流临界连续模式,功率 MOS 管处于零电流开通状态,开关损耗得以减小,同时变压器的利用率也较高。
BP3319MB采用专有的电流采样机制,工作于原边反馈模式,无需次级反馈电路,即可实现高精度输出恒流控制。
BP3319MB芯片还采用专利的线电压和负载补偿技术,可以达到优异的线电压调整率和负载调整率,线电压补偿系数还可以通过外部元件灵活调整。
有源PFC电源管理芯片BP3319MB特点;
单级、有源功率因数校正,高PF值,低THD
原边反馈恒流控制,无需次级反馈电路
±3% LED 输出电流精度
优异的线电压调整率和负载调整率
电感电流临界连续模式
超低 (33uA) 启动电流
FB 反馈电阻值高,功耗低
LED 开路/短路保护
电流采样电阻开路保护
逐周期原边电流限流
芯片供电过压/欠压保护
自动重启功能
过热调节功能
采用 SOP8 封装
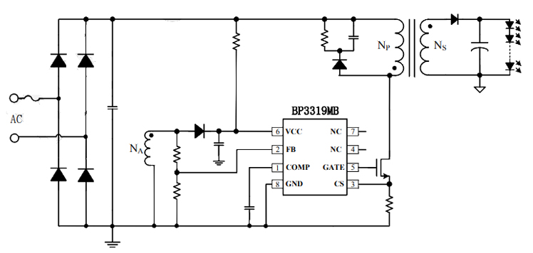
BP3319MB典型应用电路图;

BP3319MB引脚及功能介绍;
1、COMP 环路补偿点
2、VCC 芯片电源
3、FB 辅助绕组反馈信号采样端
4、CS 电流采样端,接采样电阻到地
5,6、DRAIN 内部高压 MOSFET 的漏极
7,8、GND 芯片信号和功率地
推荐工作范围:
电源电压(VCC)8.5~18V
应用资料下载;