
【 微信扫码咨询 】
0769-81816942
13342689247
线性LED恒流驱动是指正常工作时控制MOSFET工作在饱和区,由MOS栅极电压大小直接控制流过MOS的电流,不受MOS漏极电压的变化影响,控制简单,特别适合输出电压略低于输入电压的应用场合。
与传统的开关电源方案比,线性方案主要的优点是不需要磁性储能元件,同时不需要高频开关,所以没有EMC干扰问题,外围线路简单,可以做全贴片自动化工艺,减少了人力成本,提升产能。
以9W左右的低压可控硅调光方案为例,传统的开关电源方案BOM元件数量大概是二十个左右,其中还包含了至少两个磁芯元件。

而线性方案的BOM元件数量在十个左右,比开关电源方案减少了十几个元件,大大降低了成本,整个方案中体积相对较大的只有输出的电解电容。

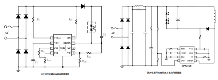
线性可控硅调光与开关电源可控硅调光方案应用原理图对比;

下表为晶丰明源线性可控硅调光方案BP5178FL/H与开关电源可控硅调光方案电气参数对比,从中可以看到线性驱动的效率和开关电源已经非常接近了,目前北美市场上主流的800lm球泡中,开关电源调光方案被线性方案切换渐渐成为趋势。

线性可控硅方案替换开关电源方案是未来的趋势,尤其是高压灯珠的成本还在持续的下降,采用线性方案之后,驱动电源的体积大大缩减,成本降低,有助于提高产品竞争力,虽然目前的线性可控硅调光方案已经被大量采用,但是调光效果与开关电源方案相比还是有一定的差距,主要还是应用在北美低压光源类产品中,而对调光兼容性要求较高的其他应用场合,以及高压可控硅调光产品,大部分还是采用开关电源的方案。
内容相关文章推荐;
免责声明:本网站部分图片,文章来源于其它媒体与网站公开信息,版权归原作者所有,转载是出于非商业性的信息传播交流之目的,如涉及作品内容,版权或其它问题请及时反馈,我们将立即予以处理!