3.5A降压型锂电池充电管理芯片FP8208A
FP8208A是一款开关模式降压型锂电池充电管理芯片,设计厂商为台湾远翔,输入电压应用适合5V交流适配器,可对单节锂离子电池进行定电流或是恒压充电,其最大充电电流为3.5A,了解更多如优点,应用,电路图,应用手册规格书请看下方内容介绍。

【 微信扫码咨询 】
0769-81816942
13342689247
FP8208A是一款开关模式降压型锂电池充电管理芯片,设计厂商为台湾远翔,输入电压应用适合5V交流适配器,可对单节锂离子电池进行定电流或是恒压充电,其最大充电电流为3.5A,了解更多如优点,应用,电路图,应用手册规格书请看下方内容介绍。
FP8208A是一款开关模式降压型锂电池充电管理芯片,输入电压应用适合5V交流适配器,可对单节锂离子电池进行定电流或是恒压充电,其最大充电电流为3.5A,最大充电电流可由外部电阻进行设定,在充电方面细分成3种模式,包含了涓流模式、定电流模式与定电压模式。集成了多项保护机制,包含了内置输入欠压保护、输入过压保护、芯片过温保护、电池短路保护、电池温度监控。
3.5A同步开关模式降压型锂电池充电管理芯片FP8208A主要优点;
输入工作电压范围:4.8V~5.5V
高精准截止电压:4.2V±1%
可调式充电电流最高可达3.5A
精准充电电流:±8%
固定工作频率720kHz
充电指示灯显示
自动再充电功能
多种保护功能:输入欠压保护、输入过压保护、芯片过温保护、电池短路保护、电池温度监控
封装SOP-8L带散热片
降压型锂电池充电管理芯片FP8208A主要应用;
可应用在手持式装置、锂电池充电应用、播放器、平板电脑、数码相机等。
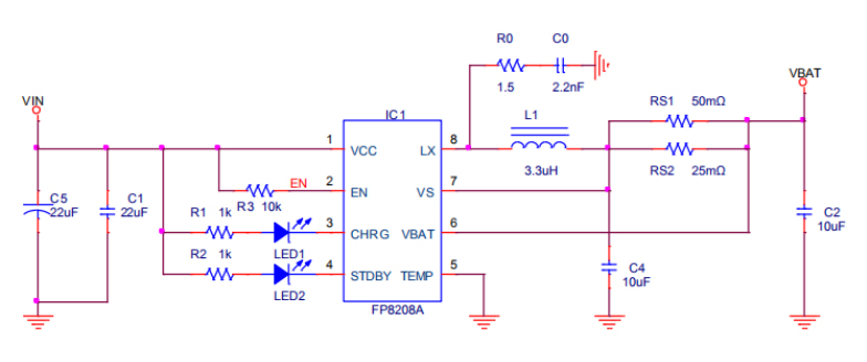
大电流充电管理IC FP8208A应用电路图;

应用元件介绍;
C1、C2、C5:输入与输出稳压电容,C1、C2请选用X5R材质的,C5使用电解电容,防止输人插拔突波过高
C4:接在VS脚对地,用来稳定充电电流。
R1、R2:可用来调整IC充电指示灯电流大小。
R3:EN脚接到VIN,拉高电位用。
L1:电感有储能与滤波功用,选用电感需注意电感是否适合高频操作,及电感额定饱和电流值。
LED1: IC充电指示灯,充电时灯亮,充饱电时后灯灭
LED2: IC充电指示灯,充电时灯灭,充饱电时后灯亮
RO、CO:可吸收在切换时产生的突波电压,可改善EMI,建议值RO=1.5Ω、CO=2.2nF,这两元件尽可能靠近LX,以达最佳效果。
RS1、RS2:可调整充电最大电流,最大可达3.5A。
FP8208A封装脚位图及引脚中文介绍;

资料下载;