超低待机功耗单火线智能供电芯片BP2535C
BP2535C 是一款专利的超低待机功耗的恒压驱动芯片,待机功耗仅 1mW,能有效消除单火线应用中灯具关断时的微亮或闪烁问题,该芯片能够在85-265Vac 宽范围输入电压下正常工作,特别适用于单火线智能面板电源应用,如您正要采购,欢迎联系二方电子(晶丰明源一级代理商)

【 微信扫码咨询 】
0769-81816942
13342689247
BP2535C 是一款专利的超低待机功耗的恒压驱动芯片,待机功耗仅 1mW,能有效消除单火线应用中灯具关断时的微亮或闪烁问题,该芯片能够在85-265Vac 宽范围输入电压下正常工作,特别适用于单火线智能面板电源应用,如您正要采购,欢迎联系二方电子(晶丰明源一级代理商)
BP2535C是晶丰一款专利的超低待机功耗的恒压驱动芯片,待机功耗仅 1mW,能有效消除单火线应用中灯具关断时的微亮或闪烁问题,该芯片能够在85-265Vac 宽范围输入电压下正常工作,特别适用于单火线智能面板电源应用,芯片内部集成 700V 功率开关,采用独有的电压电流控制技术,不需要外部环路补偿电容即可实现优异的恒压特性,极大的节约了系统成本和体积。芯片采用多模式控制技术,有效降低系统待机功耗,提高效率和动态性能,并减小系统工作在轻载时的噪声,采用 SOT33-5A 封装。
单火线供电芯片BP2535C芯片特点;
1mW 超低待机功耗@Vin=230Vac
85-265Vac 宽范围输入电压
内部集成 700V 功率管
集成高压启动功能
优异的动态响应
减小音频噪声的降幅调制技术
改善 EMI 的抖频技术
±3%输出电压精度
保护功能
过载保护
输出过压保护
过温保护
逐周期限流
工作温度-40℃ 到 105℃
BP2535C主要应用;
单火线智能应用
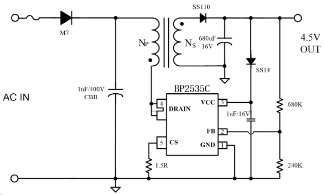
BP2535C应用电路图;

BP2535C配合BP8009实现的单火线供电智能面板图;

BP2535c芯片中文资料下载;
如您正要采购BP2535C芯片,欢迎联系二方电子,我司为晶丰明源一级代理商,价格有优势,欢迎咨询!