20V3A异步降压芯片FP6102【中文资料 应用电路图】
FP6102是一款适用于广泛工作电压应用领域的降压开关稳压器,设计厂商为台湾远翔,芯片工作电压3.0-20.0V,低静态电流5.5mA,反馈参考电压:0.5V(2%),固定振荡器的频率:360KHz,具有软启动功能、短路保护功能(SCP)、过流保护功能(OCP)、过温保护功能(OTP)、自动重启动功能(ARSCP)、内置3A P-MOSFET。

【 微信扫码咨询 】
0769-81816942
13342689247
FP6102是一款适用于广泛工作电压应用领域的降压开关稳压器,设计厂商为台湾远翔,芯片工作电压3.0-20.0V,低静态电流5.5mA,反馈参考电压:0.5V(2%),固定振荡器的频率:360KHz,具有软启动功能、短路保护功能(SCP)、过流保护功能(OCP)、过温保护功能(OTP)、自动重启动功能(ARSCP)、内置3A P-MOSFET。
FP6102是一款适用于广泛工作电压应用领域的降压开关稳压器,包括一个大电流P-MOSFET、用于将输出电压与反馈放大器进行比较的高精度基准(0.5V)、一个用于控制最大占空比和PWM频率的内部死区控制器和振荡器,它还具有上电可编程软启动时间、短路PMOS关闭和自动重启保护功能。
20V3A异步降压芯片FP6102特点;
精密反馈参考电压:0.5V(2%)
宽电源电压工作范围:3.6至20V
低电流消耗:3mA
内部固定振荡器频率:340KHz(典型值)
内部软启动功能(SS)
短路关机和自动重启功能(ARSCP)
内置P-MOSFET,具备3A负载能力
过电流保护
包装:SOP-8L
降压开关调节器IC FP6102主要应用产品;
LCD-TV/LCD-Monitor/DVR/ADSL/Modem/GPS/P-DVD/
STB(机顶盒)
DPF(数码相框)
POS ( 税控机)
大功率LED驱动
硬盘盒(HDD Power supply)
车载电子产品:CD/ DVD,TV, GPS, Car charger等
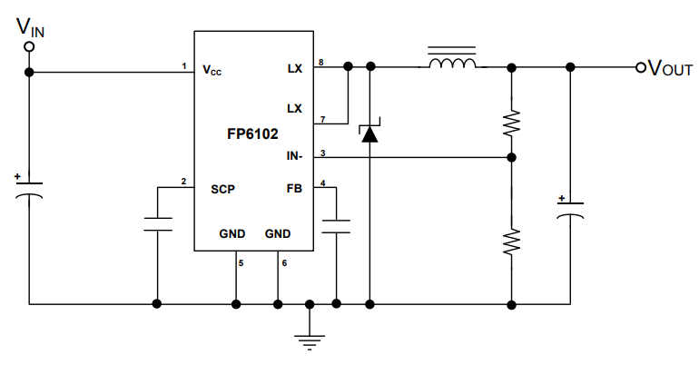
FP6102典型应用电路图;

FP6102基本DC-DC稳压器电路图(12v降3.3v);

欢迎向IC芯片供应商二方电子咨询芯片样品,批量价格。