9V输出异步升压芯片FP6298(电路图 参数 功率)
FP6298(FP6298XR-G1)是远翔一款异步升压内置mos升压芯片,SOP-8L封装,内置80mΩ,4.5A,12V MOSFET,芯片系统集成度高,一颗电阻就可以精准调节过流保护,外围器件简单,高效率小体积低成本,非常适合用在充电宝、蓝牙音箱、点火电源、小风扇、补水仪、K歌宝、小家电等应用。

【 微信扫码咨询 】
0769-81816942
13342689247
FP6298(FP6298XR-G1)是远翔一款异步升压内置mos升压芯片,SOP-8L封装,内置80mΩ,4.5A,12V MOSFET,芯片系统集成度高,一颗电阻就可以精准调节过流保护,外围器件简单,高效率小体积低成本,非常适合用在充电宝、蓝牙音箱、点火电源、小风扇、补水仪、K歌宝、小家电等应用。
FP6298(FP6298XR-G1)是远翔一款异步升压内置mos升压芯片,SOP-8L封装,内置80mΩ,4.5A,12V MOSFET,芯片系统集成度高,一颗电阻就可以精准调节过流保护,外围器件简单,高效率小体积低成本,非常适合用在充电宝、蓝牙音箱、点火电源、小风扇、补水仪、K歌宝、小家电等,单节锂电池3~4.2V可应用为5V2A,9V1A,8.4V1.2A(可用做双节锂电充电用)
FP6298 dcdc升压芯片主要特点;
1,输入电压 2.6V~5.5V
2,最高9V的输出电压可调
3,内置 80mΩ,4.5A,12VMOS 管
4,最大输出功率 10W
5,PWM固定频率:500KHz.
6,反馈电压及精度:0.6V(±2%).
7,静态功耗关断电流:0.1uA
8,过温保护,内部补偿,内置软启动
9,可调式过电流保护:0.5A-4.5A
9V输出异步升压芯片FP6298应用案例;
移动电源:用FP6298给电池升压给USB口供电。
FP6298管脚(引脚)及管脚功能中文描述;

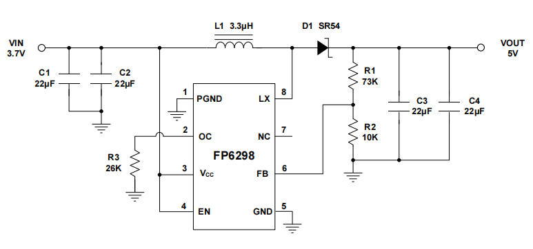
FP6298升压电路图(3.7V输入 5V输出);

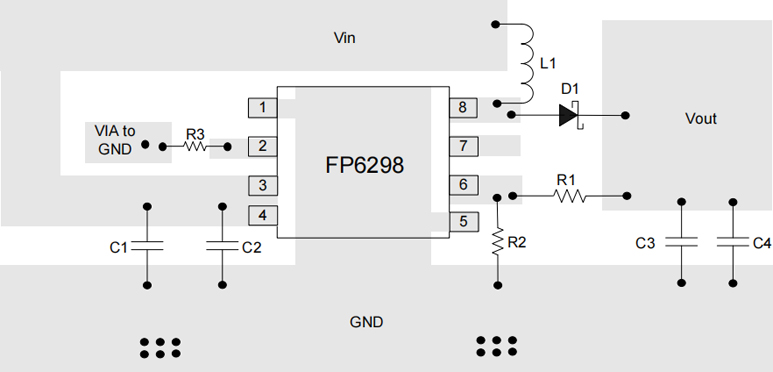
低噪声4.5A升压电流模式芯片FP6298建议布局Layout

输出9v电压计算公式;

如您对该DC-DC升压芯片感兴趣,请联系二方电子(远翔东莞一级代理商)为您提供报价,样品。