5v12v300mA单线圈霍尔驱动芯片CC6407TO
CC6407TO是芯进一款5V/12V 300mA的单线圈霍尔驱动芯片,具有带电源反接保护功能,采用创新的高压BiCMOS工艺制造,内置高灵敏度霍尔传感器,斩波失调消除模块,霍尔温度补偿单元,具有功耗低,驱动能力强,工作电压范围广,温度稳定性好等特点,TO-94(SIP-4L)封装。

【 微信扫码咨询 】
0769-81816942
13342689247
CC6407TO是芯进一款5V/12V 300mA的单线圈霍尔驱动芯片,具有带电源反接保护功能,采用创新的高压BiCMOS工艺制造,内置高灵敏度霍尔传感器,斩波失调消除模块,霍尔温度补偿单元,具有功耗低,驱动能力强,工作电压范围广,温度稳定性好等特点,TO-94(SIP-4L)封装。
CC6407TO是芯进一款5V/12V 300mA的单线圈霍尔驱动芯片,具有带电源反接保护功能,采用创新的高压BiCMOS工艺制造,内置高灵敏度霍尔传感器,斩波失调消除模块,霍尔温度补偿单元,具有功耗低,驱动能力强,工作电压范围广,温度稳定性好等特点,TO-94(SIP-4L)封装。
CC6407TO性能参数;
工作电压范围:1.8V-20V
持续工作电流:300mA
峰值电压:-22,+22V。
锁机电流:600MA
静态电流:2.5MA
ESD静电保护:6000V
磁感应档位:A+档
工作温度:-40-125℃
SPQ(袋装):1000PCS/包
定子绕线方式:单线圈
功能特征:电源防反接保护(电流为零),过温保护(OTP)
其他特性:外围无需二极管和电容,带反向保护功能,1.8V低压低转运行功能
主要应用;
单线圈直流无刷风扇
单线圈直流无刷马达
推荐工作范围;

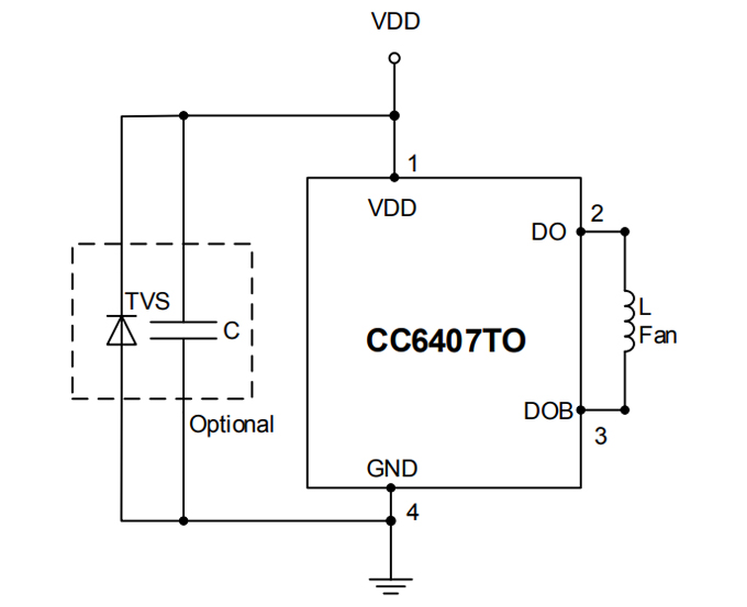
CC6407TO典型应用电路;

注;C 是可选电容(推荐),可降低输出突波电压,推荐 1uF 电解电容或者 4.7uF 贴片电容。
TVS 可选,可以提升吸收外界异常情况。
数据手册下载;