高精度原边反馈电源芯片BP3126(图片 各脚功能 规格书)
BP3126是一款高精度原边反馈的LED恒流控制开关电源芯片,芯片工作在电感电流断续模式,适用于全输入电压范围功率24W以下的反激式隔离LED恒流电源,具有±3%的输出电流精度,FB 反馈电阻高,功耗低,FB对地短路保护,直插8脚DIP-8封装,典型效率88%,了解更多参数,各个引脚功能,规格书请往下拉。

【 微信扫码咨询 】
0769-81816942
13342689247
BP3126是一款高精度原边反馈的LED恒流控制开关电源芯片,芯片工作在电感电流断续模式,适用于全输入电压范围功率24W以下的反激式隔离LED恒流电源,具有±3%的输出电流精度,FB 反馈电阻高,功耗低,FB对地短路保护,直插8脚DIP-8封装,典型效率88%,了解更多参数,各个引脚功能,规格书请往下拉。
BP3126是一款高精度原边反馈的LED恒流控制开关电源芯片,芯片工作在电感电流断续模式,适用于全输入电压范围功率24W以下的反激式隔离LED恒流电源,内部集成650V功率开关,采用原边反馈模式,无需次级反馈电路,也无需补偿电路,只需要极少的外围元件即可实现恒流,芯片内带有高精度的电流取样电路,使得LED输出电流精度达到±3%以内,采用了专利的恒流控制方式,可以达到优异的线性调整率和负载调整率,封装方式为DIP-8封装(直插8脚)。
高精度原边反馈电源芯片BP3126特点;
原边反馈恒流控制,无需次级反馈电路
±3%的输出电流精度
芯片超低工作电流,功耗低
FB反馈电阻高,功耗低
宽输入电压
LED短路/开路保护/欠压保护
FB对地短路保护
CS采样电阻开路保护
过温保护
无需环路补偿
BP3126芯片主要应用;
LED球泡灯,射灯
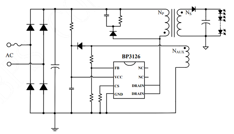
直插8脚LED恒流驱动IC芯片BP3126典型应用电路;

BP3126芯片各脚功能;
1、GND 信号和功率地
2、FB 辅助绕组信号采样端
3、VCC 电源端
4、CS 电流采样端,采样电阻接在 CS 和地之间
5,6、DRAIN 内部功率管漏端
7,8、NC 无连接,必须悬空
BP3126推荐工作范围(输出功率);

规格书下载;