5W原边反馈开关电源芯片BP3102(效率 参数 电路)
BP3102是晶丰品牌厂商提供的一款高精度原边反馈的 LED 恒流控制开关,芯片工作在电感电流断续模式,适用于全输入电压范围功率5W以下的反激式隔离LED恒流电源,芯片内带有高精度的电流取样电路,使得LED输出电流精度达到±3%以内,SOP-8 封装,推荐工作范围:电源电压7.5-14.5V。

【 微信扫码咨询 】
0769-81816942
13342689247
BP3102是晶丰品牌厂商提供的一款高精度原边反馈的 LED 恒流控制开关,芯片工作在电感电流断续模式,适用于全输入电压范围功率5W以下的反激式隔离LED恒流电源,芯片内带有高精度的电流取样电路,使得LED输出电流精度达到±3%以内,SOP-8 封装,推荐工作范围:电源电压7.5-14.5V。
BP3102是一款高精度原边反馈的 LED 恒流控制开关,芯片工作在电感电流断续模式,适用于全输入电压范围功率5W以下的反激式隔离LED恒流电源,芯片内部集成600V功率开关,采用原边反馈模式,无需次级反馈电路,也无需补偿电路,只需要极少的外围元件即可实现恒流,芯片内带有高精度的电流取样电路,使得LED输出电流精度达到±3%以内,SOP-8 封装。
原边反馈LED恒流控制芯片BP3102主要特点;
内部集成 600V 功率管
原边反馈恒流控制,无需次级反馈电路
±3%的输出电流精度
芯片超低工作电流,功耗低
FB 反馈电阻高,功耗低
宽输入电压
LED 短路/开路保护
欠压保护
FB 对地短路保护
CS 采样电阻开路保护
过温保护
无需环路补偿
BP3102芯片主要应用及效率驱动电源特点介绍;
E27/GU10射灯、E27/E17/GU10蜡烛灯、玉米灯、天花灯

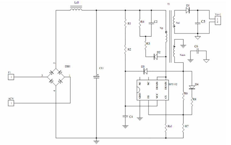
BP3102原边反馈LED驱动芯片电路;

BP3102典型应用方案电路(输入电压范围:85V-264V)

规格书/应用手册下载;