原边反馈恒流芯片BP9022A(电路图 应用 引脚功能)
BP9022A是一款专用于LED照明的恒流驱动芯片,采用专利的恒流架构和控制方法,芯片内部集成650V功率开关,只需要极少的外围组件就可以达到优异的恒流特性,采用了原边反馈技术,无需光耦及 TL431 反馈,也无需辅助绕组供电和检测,适用于85Vac~265Vac全范围输入电压、功率5W以下的反激式隔离LED恒流电源。

【 微信扫码咨询 】
0769-81816942
13342689247
BP9022A是一款专用于LED照明的恒流驱动芯片,采用专利的恒流架构和控制方法,芯片内部集成650V功率开关,只需要极少的外围组件就可以达到优异的恒流特性,采用了原边反馈技术,无需光耦及 TL431 反馈,也无需辅助绕组供电和检测,适用于85Vac~265Vac全范围输入电压、功率5W以下的反激式隔离LED恒流电源。
BP9022A是一款专用于LED照明的恒流驱动芯片,采用专利的恒流架构和控制方法,芯片内部集成650V功率开关,只需要极少的外围组件就可以达到优异的恒流特性,采用了原边反馈技术,无需光耦及 TL431 反馈,也无需辅助绕组供电和检测,系统成本极低,适用于85Vac~265Vac全范围输入电压、功率5W以下的反激式隔离LED恒流电源,系统工作最大占空比42%。
高精度PSR LED恒流驱动芯片BP9022A主要特点;
内部集成650V功率管
原边反馈恒流控制,无需次级反馈电路
无需变压器辅助绕组检测和供电
LED 开路电压可通过外部电阻调整
芯片超低工作电流
±6% LED 输出电流精度
LED 短路/开路保护
CS 电阻短路保护
芯片供电欠压保护
过热调节功能
采用 SOP8 封装
BP9022A主要应用;
GU10 LED射灯、LED球泡灯、应急灯、其它LED照明
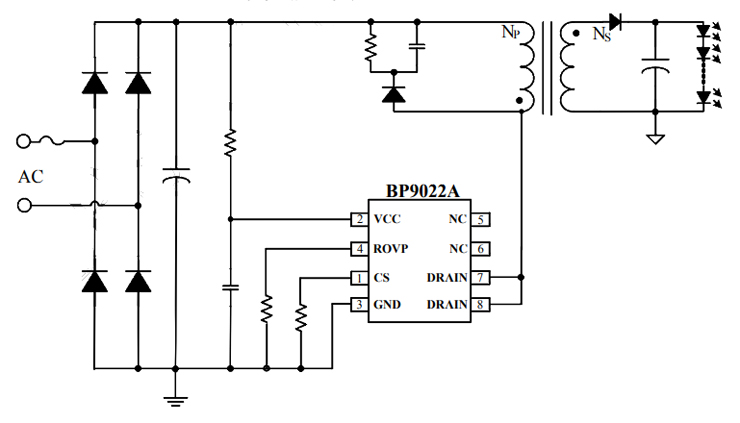
BP9022A应用电路图;

BP9022A驱动ic引脚功能;
1脚CS:电流采样端,采样电阻接在 CS 和 GND 端之间
2脚VCC:芯片电源
3脚GND:芯片地
4脚ROVP:开路保护电压调节端,接电阻到地
5,6脚NC:无连接,必须悬空
7,8脚DRAIN:内部高压功率管漏极
了解更多原边反馈恒流芯片BP9022A的参数,应用计算公式请点击查看原边反馈恒流芯片BP9022A规格书(数据手册)pdf