igbt栅极驱动芯片LKS561(参数 电路 引脚)
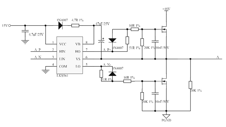
LKS561是一款用于驱动MOS/IGBT栅极的国产集成电路芯片(电源管理芯片),芯片有高侧驱动输出和低侧驱动输出两组,可同时驱动两个MOS/IGBT器件,其中高侧器件通过浮动管脚实现电压抬升,最高耐压达+300V,SOP-8封装,芯片电源供电范围10~25V,驱动电流±1.2A/1.5A,欠压保护8.1V,死区时间200ns。

【 微信扫码咨询 】
0769-81816942
13342689247
LKS561是一款用于驱动MOS/IGBT栅极的国产集成电路芯片(电源管理芯片),芯片有高侧驱动输出和低侧驱动输出两组,可同时驱动两个MOS/IGBT器件,其中高侧器件通过浮动管脚实现电压抬升,最高耐压达+300V,SOP-8封装,芯片电源供电范围10~25V,驱动电流±1.2A/1.5A,欠压保护8.1V,死区时间200ns。
LKS561是一款用于驱动MOS/IGBT栅极的国产集成电路芯片(电源管理芯片),芯片有高侧驱动输出和低侧驱动输出两组,可同时驱动两个MOS/IGBT器件,其中高侧器件通过浮动管脚实现电压抬升,最高耐压达+300V,SOP-8封装,芯片电源供电范围10~25V,驱动电流±1.2A/1.5A,死区时间200ns。
LKS561电源管理芯片主要特点;
高侧驱动采用浮动电源设计,最高耐压+300V
可承受瞬时负压
芯片电源供电范围 10~25V
欠压保护功能
输入电平 3.3/5/15V 兼容
双通道延时匹配
LKS561驱动芯片应用电路;

LKS561大电流负载应用原理电路图;

栅极驱动IC LKS561引脚功能说明;

规格书资料;