非隔离降压芯片BP2832A【原理图 引脚功能 应用电路】
BP2832A是晶丰BPS一款高精度降压型 LED 恒流驱动芯片,采用 SOP-8 封装,芯片工作在电感电流临界连续模式,适用于85Vac~265Vac 全范围输入电压的非隔离降压型LED恒流电源,了解该芯片驱动原理图,引脚功能,应用电路请看下方详细介绍。

【 微信扫码咨询 】
0769-81816942
13342689247
BP2832A是晶丰BPS一款高精度降压型 LED 恒流驱动芯片,采用 SOP-8 封装,芯片工作在电感电流临界连续模式,适用于85Vac~265Vac 全范围输入电压的非隔离降压型LED恒流电源,了解该芯片驱动原理图,引脚功能,应用电路请看下方详细介绍。
BP2832A是晶丰BPS一款高精度降压型 LED 恒流驱动芯片,采用 SOP-8 封装,芯片工作在电感电流临界连续模式,适用于85Vac~265Vac 全范围输入电压的非隔离降压型LED恒流电源。芯片内部集成 500V 功率开关,采用专利的驱动和电流检测方式,芯片的工作电流极低,无需辅助绕组检测和供电,只需要很少的外围元件,即可实现优异的恒流特性,极大的节约了系统成本和体积。
BP2832A芯片内带有高精度的电流采样电路,同时采用了专利的恒流控制技术,实现高精度的 LED恒流输出和优异的线电压调整率。芯片工作在电感电流临界模式,输出电流不随电感量和 LED 工作电压的变化而变化,实现优异的负载调整率。
保护功能方面具有多重保护功能,包括 LED 开路/短路保护,CS 电阻短路保护,欠压保护,芯片温度过热调节等。
非隔离降压芯片BP2832A特点;
电感电流临界连续模式
内部集成 500V 功率管
无需辅助绕组检测和供电
芯片超低工作电流
宽输入电压
±5% LED 输出电流精度
LED 开路保护
LED 短路保护
CS 电阻短路保护
芯片供电欠压保护
过热调节功能
采用 SOP-8 封装
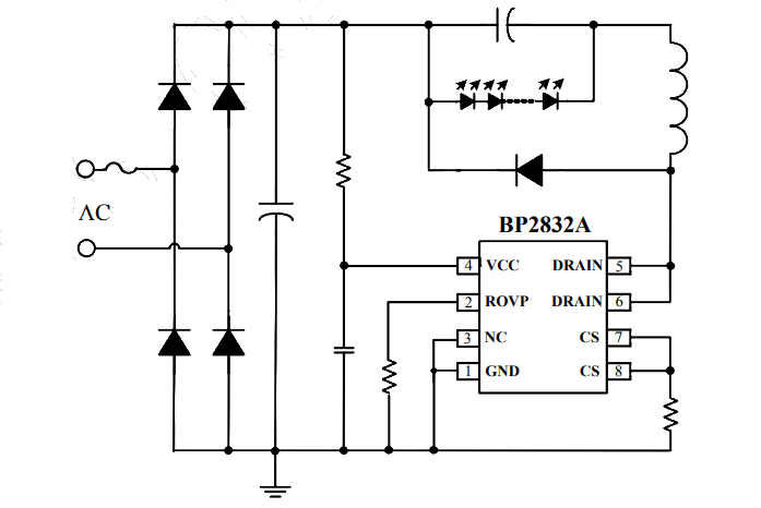
BP2832A驱动原理图;

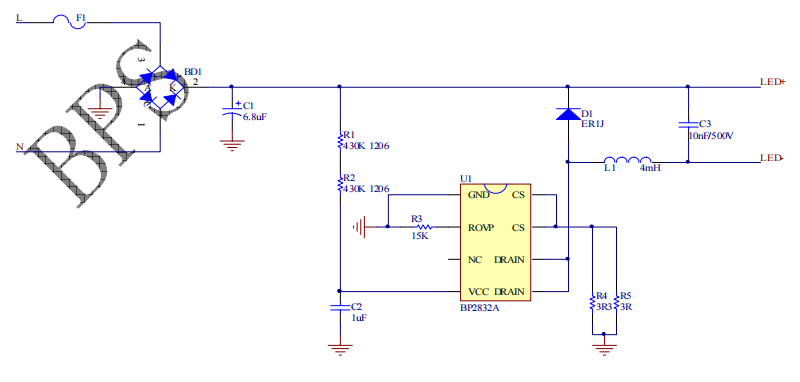
BP2832A典型应用电路图;

芯片引脚功能详解;
