
【 微信扫码咨询 】
0769-81816942
13342689247
LNK364PN(D)是PI一款直插DIP7脚低功耗高效率的离线式开关IC,它可以用于电磁炉/微波炉的电源管理,目前该芯片也被大量用于手机、相机、播放器、家电设备等,今天我们带来的是可以替换它的芯片型号晶丰BPA8604D/P(集成AC过零检测功能),以下是关于pin 2 pin芯片型号BPA8604P的详细介绍。
BPA8604P是一款高性能、高集成度、低待机功耗的开关电源驱动芯片,主要应用于微波炉等小家电产品中的辅助电源,芯片集成交流电压过零检测与过零信号输出功能,交流电压过零信号可用于对继电器、可控硅等器件进行过零开关,降低开关应力,延长器件寿命,DIP7封装。
P2P LNK364芯片型号BPA8604P主要特点;
集成交流电压过零检测与过零信号输出功能
内部集成700V高压MOSFET
低待机功耗,<50mW@230VAC,辅助绕组供电,<150mW@230VAC,高压自供电
优异的动态响应速度,无输出过冲
集成高压启动和自供电电路
改善EMI性能的频率调制技术
通过MOSFET源极PCB散热,不影响EMI
输出短路保护(SCP),输出过载保护(OLP),反馈开路保护,逐周期限流(Cycle-by-Cycle),迟满过温保护(OTP)
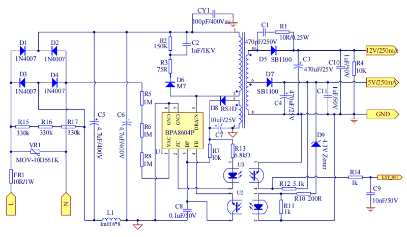
BPA8604P原理图电路;

BPA8604P输出功率表;

以上就是关于LNK364代换芯片BPA8604D/P参数原理图及功率介绍,2个型号的最大功率均为6W,其中BPA8604P集成AC过零检测功能,如您对该芯片感兴趣欢迎联系二方电子为您提供产品报价,规格书资料,应用方案等。
相关ic芯片型号推荐;
非隔离电源开关芯片BPA8505D/P 代换lnk305gn
与本文相关内容小傅推荐;
免责声明:本网站部分图片,文章来源于其它媒体与网站公开信息,版权归原作者所有,转载是出于非商业性的信息传播交流之目的,如涉及作品内容,版权或其它问题请及时反馈,我们将立即予以处理!