led降压恒流驱动芯片BP2866FJ 贴片SOP-7
BP2866FJ是一款外置OVP降压型LED恒流驱动芯片,采用SOP7封装,芯片工作在电感电流临界连续模式,适用于85Vac~265Vac全范围输入电压的非隔离降压型LED恒流电源,最大输出电流500mA,最大功率35W,最小输出电压15V,广泛用于LED球泡灯,蜡烛灯,咨询该IC价格,应用方案!

【 微信扫码咨询 】
0769-81816942
13342689247
BP2866FJ是一款外置OVP降压型LED恒流驱动芯片,采用SOP7封装,芯片工作在电感电流临界连续模式,适用于85Vac~265Vac全范围输入电压的非隔离降压型LED恒流电源,最大输出电流500mA,最大功率35W,最小输出电压15V,广泛用于LED球泡灯,蜡烛灯,咨询该IC价格,应用方案!
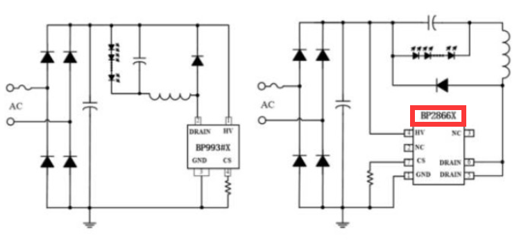
BP2866FJ是一款外置OVP降压型LED恒流驱动芯片,采用SOP7封装,芯片工作在电感电流临界连续模式,适用于85Vac~265Vac全范围输入电压的非隔离降压型LED恒流电源。芯片ROVP引脚带Enable功能,适用于开关调色和感应灯应用。芯片内部集成500V功率开关,采用栅极退磁检测技术和高压JFET供电技术,无需VCC电容和启动电阻,使其外围器件更简单,节约了外围的成本和体积。
BP2866FJ芯片采用内置高精度的电流采样电路和恒流控制技术,实现高精度的LED恒流输出和优异的线电压调整率。芯片工作在电感电流临界模式,输出电流不随电感量和LED工作电压的变化而变化,实现优异的负载调整率。
BP2866FJ具有多重保护功能,包括LED短路保护,芯片供电欠压保护,外置OVP,芯片温度过热调节等。
LED驱动芯片BP2866FJ特点;
无VCC电容、无启动电阻
集成高压供电功能
外置防潮OVP功能
低母线电压下不闪灯
Enable功能兼容开关调色和感应灯
±5% LED输出电流精度
LED短路保护
过热调节功能
LED恒流驱动芯片BP2866FJ特点;
LED蜡烛灯
LED球泡灯
其它LED照明
BP2866F芯片电路图;

采购BP2866F/FJ芯片,晶丰明源ic芯片,欢迎联系二方电子,原厂技术支持,免费样品测试,欢迎咨询!
相关LED驱动芯片;