
【 微信扫码咨询 】
0769-81816942
13342689247
FP5207B(FP5207BdR-G1)是远翔推出的一款适用于宽工作电压应用DC-DC大功率异步升压恒压芯片,采用DFN-10L(EP)封装,它提供了用于驱动外部N-MOSFET的内置栅极驱动器引脚,恒压基准(VFB)为1.2V±2%,电压高误差小,提高输出的准确度,可根据需求调整工作频率段,适用于充电器,液晶显示器,手持装置,便携式产品等。
FP5207B升压恒压芯片主要特点;
效率高达90%以上
低功耗,芯片关断电流<<3μA
启动电压2.8V,稳定工作电压5-24V,扩展电压为24-48V
恒压基准值为1.2V±2%
工作频率100-1000KHz
芯片软启动可调(SS)
芯片输入具有可调过流保护(OCP)
芯片输入低压保护(UVP)
芯片具有过温保护(OTP)
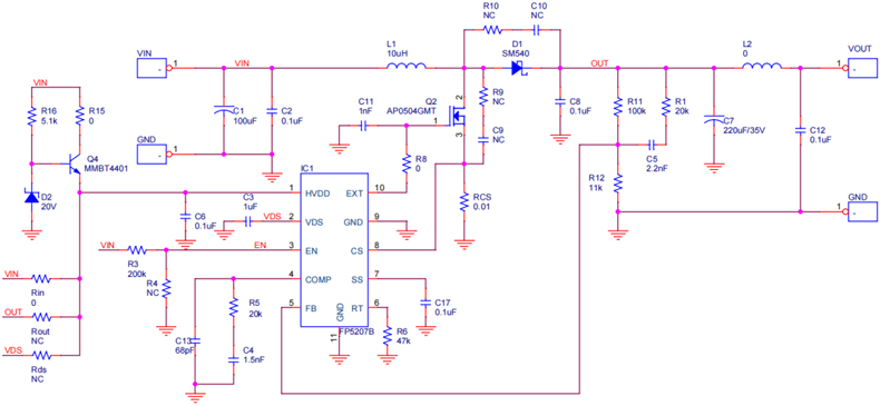
FP5207B升压芯片电路图;

FP5207B引脚功能定义;
HVDD 1:IC电源
VDS 2:内部控制电路和栅极驱动器的电源
EN 3 :开关控制
COMP 4:补偿
FB 5 :误差放大器反相输入
RT 6 :频率编程
SS 7 :软启动编程
CS 8 :MOSFET 开关电流检测
GND 9 :IC地
EXT 10 :栅极驱动输出
GND 11(EP) :外露焊盘为IC地,一定要连接到地
FP5207B升压电路图;
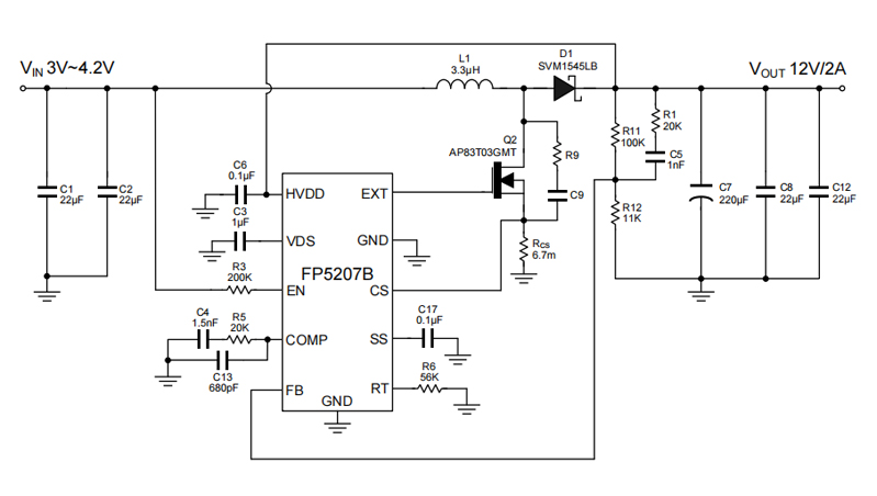
下图为 FP5207B芯片3V/3.7V4.2V升12V2A实用电路;

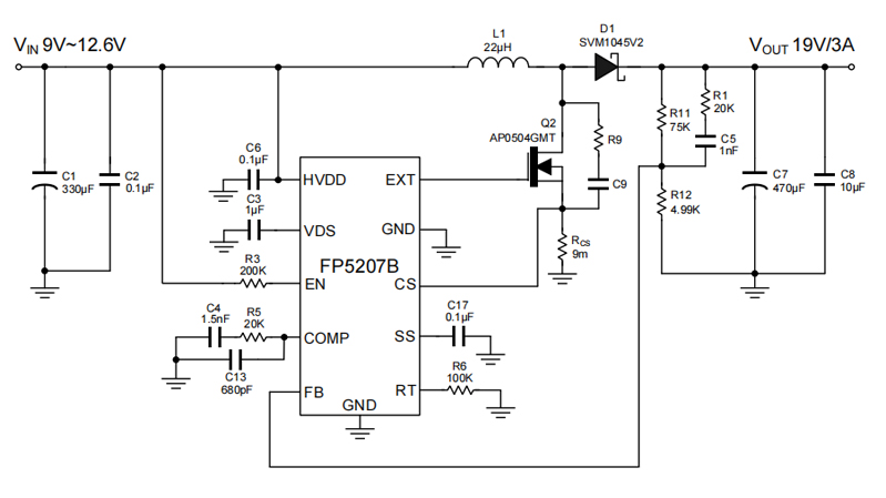
下图为该芯片9v-12.6v升压至19V3A实用电路图;

以上就是关于该dcdc升压芯片FP5207B的相关介绍,如需了解该芯片的应用信息资料,封装尺寸信息,应用方案欢迎联系二方电子代理商。
相关型号介绍;
相关升压芯片选型推荐;
免责声明:本网站部分图片,文章来源于其它媒体与网站公开信息,版权归原作者所有,转载是出于非商业性的信息传播交流之目的,如涉及作品内容,版权或其它问题请及时反馈,我们将立即予以处理!