8脚异步升压芯片FP6290【图片 参数 价格】
FP6290H是电流模式升压 DC-DC 转换器,其PWM电路内置0.15Ω功率MOSFET,使该转换器具有很高的功率,具有输出可调到12V,内部固定PWM频率:640KHz / 1.2MHz,精密反馈参考电压:1.24V,关断电流:0.1µA,过流保护,短路保护等特点,主要应用于LCD Panel 背光,移动电源,应急充电器及其他手持设备。

【 微信扫码咨询 】
0769-81816942
13342689247
FP6290H是电流模式升压 DC-DC 转换器,其PWM电路内置0.15Ω功率MOSFET,使该转换器具有很高的功率,具有输出可调到12V,内部固定PWM频率:640KHz / 1.2MHz,精密反馈参考电压:1.24V,关断电流:0.1µA,过流保护,短路保护等特点,主要应用于LCD Panel 背光,移动电源,应急充电器及其他手持设备。
FP6290H是电流模式升压 DC-DC 转换器,其PWM电路内置0.15Ω功率MOSFET,使该转换器具有很高的功率,可选择的高开关频率,允许更快的环路响应和低噪声输出的轻松滤波,同相输入其错误放大器连接到内部 1.24V 精密基准电压,软启动时间可以用一个外部电容器进行编程,该电容器设置输入电流斜率,电流模式控制外部补偿网络使系统稳定变得简单灵活。
FP6290H 采用 SOP-8L (EP) 和 DFN-8L (EP) 封装,与低ESR电容器相结合,减少了用于升压应用的PCB空间。
8脚异步升压芯片FP6290特点;
输出可调到12V
内部固定PWM频率:640KHz / 1.2MHz
频率选择引脚
精密反馈参考电压:1.24V
内部0.15Ω、3A、14V功率MOSFET
外部可编程软启动功能(SS)
关断电流:0.1µA
过流保护,短路保护
封装:SOP-8L(EP)、DFN-8L(EP)
FP6290H主要应用;
液晶显示器
数码相机
手持设备
便携产品
LCD Panel 背光
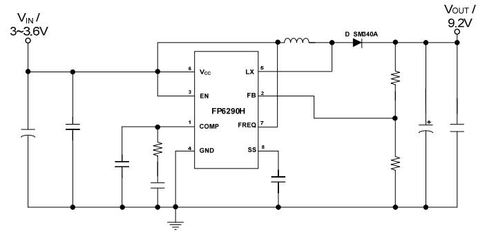
DC-DC升压芯片FP9290H典型应用电路图;

升压型电流模式PWM转换器FP6290H绝对最大额定参数;

资料下载;