1.8V-15V大功率升压芯片FP5139(中文资料 电路图 引脚)
FP5139是一种用于电池供电应用的升压拓扑开关调节器控制IC,芯片包括一个图腾极单输出级,用于驱动NPN晶体管或N-MOS,电压工作范围:1.8 至 15V,精密参考电压:0.5V±2%,低电流消耗:运行模式下 5.5mA,低电流消耗:待机状态下 1μA,主要应用汽车点火器,移动电源,蓝牙音响,大功率应急电源等。

【 微信扫码咨询 】
0769-81816942
13342689247
FP5139是一种用于电池供电应用的升压拓扑开关调节器控制IC,芯片包括一个图腾极单输出级,用于驱动NPN晶体管或N-MOS,电压工作范围:1.8 至 15V,精密参考电压:0.5V±2%,低电流消耗:运行模式下 5.5mA,低电流消耗:待机状态下 1μA,主要应用汽车点火器,移动电源,蓝牙音响,大功率应急电源等。
FP5139是一种用于电池供电应用的升压拓扑开关调节器控制IC,芯片包括一个图腾极单输出级,用于驱动NPN晶体管或N-MOS,高精确参考电压(0.5V),用于比较输出电压与内部占空比的反馈放大器控制最小占空比的时间控制,可编程软启动,具有短路保护操作模式或备用模式的功能和逻辑电平控制。
大功率升压芯片FP5139特性及参数;
宽电源电压工作范围:1.8 至 15V
精密参考电压:0.5V±2%
低电流消耗:运行模式下 5.5mA
低电流消耗:待机状态下 1μA
高振荡器频率:最大 1MHz。
具有可调开关电流的图腾极输出(适用于 NPN 晶体管或 n 沟道 MOSFET)
逻辑电平控制备用模式功能
可编程软启动功能(SS)
短路保护功能(SCP)
包装:TSSOP-8L
FP5139主要应用产品;
汽车点火器,移动电源,蓝牙音响,大功率应急电源等。
远翔FP5139引脚及功能详解中文;

大功率升压芯片型号FP5139应用电路图原理图系列;
3V升9V(3v转9v)升压电路图【输入3V,输出9V 0.5A Boost升压电路】

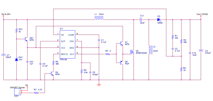
输入9V-24V,输出12V 2A隔离升降压电路图

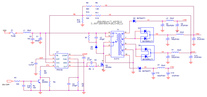
反激式多输出DC-DC转换器电路

注:FP5139根据mos管选型可实现更大功率,如100W,200W。