非隔离降压有源pfc驱动芯片BP2329AJ【图片 应用 规格书】
BP2329AJ是一款带有源功率因数校正的高精度降压型 LED 恒流控制芯片,适用于85Vac-265Vac全范围输入电压的非隔离降压式 LED 恒流电源,设计厂商是晶丰明源,小体积的SOT23-6封装,主要应用在GU10/E27 LED 球泡灯、射灯,LED PAR30、PAR38灯,LED日光灯,输出电流<400mA。

【 微信扫码咨询 】
0769-81816942
13342689247
BP2329AJ是一款带有源功率因数校正的高精度降压型 LED 恒流控制芯片,适用于85Vac-265Vac全范围输入电压的非隔离降压式 LED 恒流电源,设计厂商是晶丰明源,小体积的SOT23-6封装,主要应用在GU10/E27 LED 球泡灯、射灯,LED PAR30、PAR38灯,LED日光灯,输出电流<400mA。
BP2329AJ是一款带有源功率因数校正的高精度降压型 LED 恒流控制芯片,适用于 85Vac-265Vac 全范围输入电压的非隔离降压式 LED 恒流电源,集成有源功率因数校正电路,可以实现很高的功率因数和很低的总谐波失真。由于工作在电感电流临界连续模式,功率 MOS 管处于零电流开通状态,开关损耗得以减小,同时电感的利用率也较高。
BP2329AJ芯片采用专利的浮地构架,对电感电流进行全周期采样,可实现高精度输出恒流控制,并达到优异的线电压调整率和负载调整率。在保护功能方面有多重保护功能以加强系统可靠性,包括 LED 开路保护、LED 短路保护、芯片供电欠压保护、电流采样电阻开路保护和逐周期限流等,所有的保护状态都具有自动重启功能。另外,BP2329AJ具有过热调节功能,在驱动电源过热时减小输出电流,以提高系统的可靠性。
有源pfc芯片bp2329aj特点;
有源功率因数校正,高PF值,低THD
高达95%的系统效率
±3% LED输出电流精度
优异的线电压调整率和负载调整率
电感电流临界连续模式
超低 (33uA) 启动电流
超低 (300uA) 工作电流
LED 短路/开路保护
电流采样电阻开路保护
逐周期电流限流
芯片供电欠压保护
自动重启功能
过热调节功能
小体积的SOT23-6封装
非隔离降压型有源PFC LED驱动芯片BP2329AJ应用;
GU10/E27 LED 球泡灯、射灯
LED PAR30、PAR38灯
LED日光灯
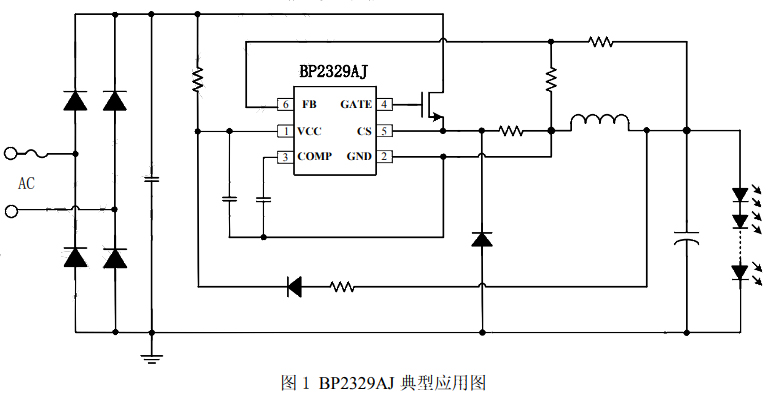
应用电路图;

有源PFC芯片BP2329AJ应用手册资料下载;
猜您感兴趣的文章;