大功率降压芯片FP7195【使用文档 电路图 特性】
FP7195是远翔一款外置N-MOSFET的LED驱动IC,设计厂商为台湾远翔,封装为SOP-8L(EP),输入电压范围:6.5 to 80V,典型应用为50V to 42V 5A(95%效率),反馈电压:100mV(± 3%),支持PWM数位调光功能与模拟调光,可以控制输出电流0.1%~100%,欢迎咨询价格,样品。

【 微信扫码咨询 】
0769-81816942
13342689247
FP7195是远翔一款外置N-MOSFET的LED驱动IC,设计厂商为台湾远翔,封装为SOP-8L(EP),输入电压范围:6.5 to 80V,典型应用为50V to 42V 5A(95%效率),反馈电压:100mV(± 3%),支持PWM数位调光功能与模拟调光,可以控制输出电流0.1%~100%,欢迎咨询价格,样品。
FP7195是一个外置N-MOSFET的LED驱动IC,由于FP7195采用高压端点电流侦测,而且IC补偿回路采用电流模式,具有优异的动态响应又能简化外部补偿回路,高压制程生产可提供6.5V~80V宽电压的应用环境,具有数字调光功能与仿真调光(线性调光)功能,IC内置温度保护机制,当IC内部温度超过保护值,输出电流会开始线性下降。
大功率降压芯片FP7195特性;
非同步降压LED驱动控制器
高压端电流检测
输入电压范围:6.5 to 80V
反馈电压:100mV(±3%)
占空比:100%(max.)
工作频率:175KHz
调光控制DIM:实现PWM调光,调光频率大于10KHz,与DC直流调光,LED亮度1%~100%
GATE Pin驱动电流大,驱动Ciss=8000pF的NMOS
过温保护, 过电流保护, 短路保护
封装:SOP-8L(EP)
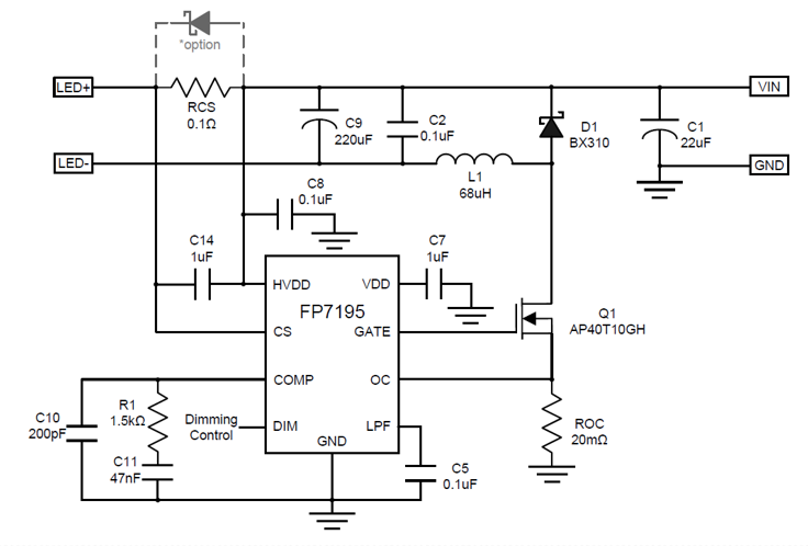
LED降压恒流C FP7195应用电路图;

FP7195引脚图及功能介绍;

远翔FP7195芯片应用案例;
1、调光电源:用FP7195进行PWM调光控制,可实现2.4G调光,蓝牙调光,WIFI调光等多种调光模式
2、教育照明:用FP7195进行无频闪调光控制
2、工业照明:用FP7195驱动500W灯具
FP7195调光介绍;
FP7195支持PWM数位调光功能与模拟调光,可以控制输出电流0.1%~100%
PWM调光:调光频率10kHz~200kHz,PWM占空比5%时输出电流为1.04%,占 空比100%时最大输出电流为100%;
模拟调光:只要在DIM 脚输入0.1~2.5V,即可控制输出电流 0.1%~100%(参考电压 0.1mV~100mV)。
资料下载;