降压恒流LED驱动IC FP7122XR-G1(参数 电路 规格书)
FP7122(FP7122XR-G1)是一颗降压恒流LED驱动IC,100v降压电源芯片,厂商为台湾远翔,芯片内置100V/6A N-MOS,宽工作电压范围8-100V,输出LED电流精度为±3%,调光频率高,可达20KHz,支持PWM调光和线性调光,输出电流可通过内部250mV参考电压与外部电阻进行设置。

【 微信扫码咨询 】
0769-81816942
13342689247
FP7122(FP7122XR-G1)是一颗降压恒流LED驱动IC,100v降压电源芯片,厂商为台湾远翔,芯片内置100V/6A N-MOS,宽工作电压范围8-100V,输出LED电流精度为±3%,调光频率高,可达20KHz,支持PWM调光和线性调光,输出电流可通过内部250mV参考电压与外部电阻进行设置。
FP7122(FP7122XR-G1)是一颗降压恒流LED驱动IC,厂商为台湾远翔,芯片内置100V/6A N-MOS,宽工作电压范围8-100V,输出LED电流精度为±3%,调光频率高,可达20KHz,支持PWM调光和线性调光,输出电流可通过内部250mV参考电压与外部电阻进行设置,欢迎询价。
FP7122 LED输出电流计算公式;

FP7122XR-G1引脚功能定义中文;

降压恒流驱动ic FP7122应用;
DC-DC或AC-DC的LED驱动
LED街灯
显示器背光驱动
广告灯
用FP7122进行PWM调光控制,可实现2.4G调光,蓝牙调光,WIFI调光等多种调光模式,进行无频闪调光控制,用多颗FP7122进行共阳极控制多路灯珠实现RGBWY混色调光。
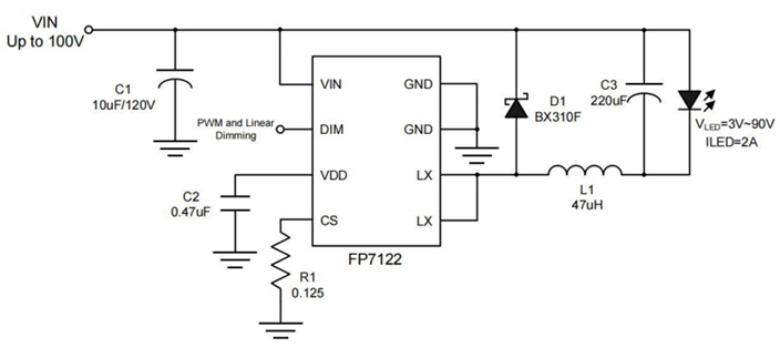
FP7122XR-G1芯片降压电路(100V降压3-90v);

如您对该型号感兴趣欢迎联系二方电子申请样品和demo测试。
资料下载;