低成本小电流恒流芯片BP2802(图片 引脚 应用)
BP2802是晶丰明源推出的一款专为小功率(<7W),低电流(<120mA)LED灯具的低成本电源方案的驱动芯片,系统应用电压范围从12VDC到600VDC,交流 85V-265V 输入,主要应用于非隔离的 LED 驱动系统,也可以用于 Flyback 隔离方案,内置600V高压 MOSFET,最大输出电流为120mA。

【 微信扫码咨询 】
0769-81816942
13342689247
BP2802是晶丰明源推出的一款专为小功率(<7W),低电流(<120mA)LED灯具的低成本电源方案的驱动芯片,系统应用电压范围从12VDC到600VDC,交流 85V-265V 输入,主要应用于非隔离的 LED 驱动系统,也可以用于 Flyback 隔离方案,内置600V高压 MOSFET,最大输出电流为120mA。
BP2802是晶丰明源推出的一款专为小功率(<7W),低电流(<120mA)LED灯具的低成本电源方案的驱动芯片,系统应用电压范围从12VDC到600VDC,交流 85V-265V 输入,主要应用于非隔离的 LED 驱动系统,也可以用于 Flyback 隔离方案,芯片内置600V高压 MOSFET,最大输出电流为120mA,在交流85V-265V范围内系统效率高达90%。在交流 85V-265V 范围内,BP2802 可以驱动从1W~7W的 LED 阵列,应用于 E14 / E27 / PAR30 / GU10等灯杯,采用 SOP8 封装。
小电流恒流芯片BP2802主要特点;
超低的系统成本
内置 600V 高压 MOSFET
低成本的 EMC 解决方案
±5%的输出电流精度
高达 90%的系统效率
LED 短路保护、LED 开路保护
芯片内部过温保护
BP2802 led驱动芯片主要应用;
PAR30/GU10/E27 LED射灯
LED洗墙灯
LED信号灯
LED景观灯
球泡灯
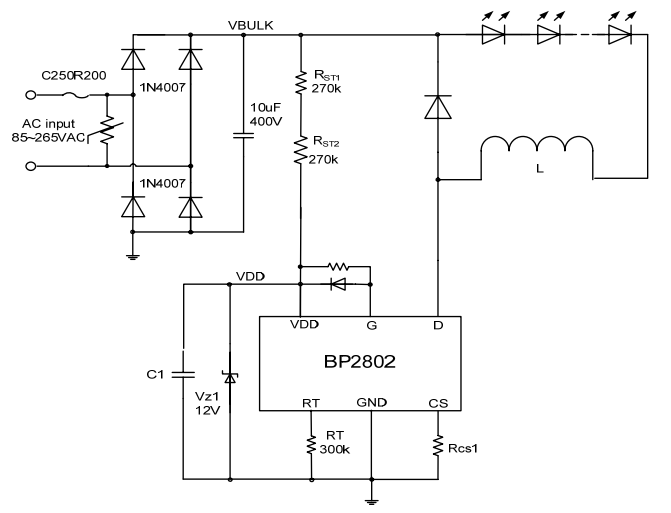
BP2802典型应用电路图;

BP2802芯片引脚功能定义;

1脚RT:设定功率开关关断时间
2脚GND:信号和功率地
3脚VDD:电源输入端,必须就近接旁路电容
4脚G:功率 MOS 管驱动端
5、6脚D:功率 MOSFET 的漏极
7、8脚CS:电流采样端,采样电阻接在CS和GND端之间
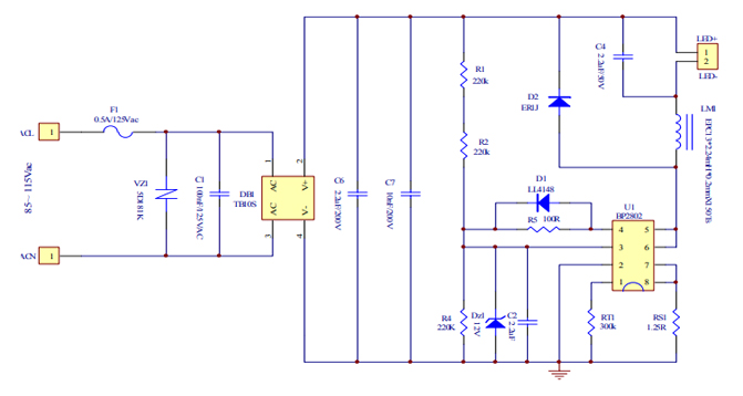
BP2802应用案例;
非隔离3.6W LED恒流驱动电源,应用电压:85Vac~115Vac,输出电压为30Vdc,电流为120mA。
下图为原理图

PCB板图

资料下载;