8脚贴片恒流驱动芯片BP2832K(引脚功能 工作原理 pdf)
BP2832K是一款专用于LED照明的恒流驱动IC,主要应用于非隔离降压型LED驱动电源,内置17V稳压管,用于钳位VCC电压,芯片正常工作时,需要的VCC电流极低,所以无需辅助绕组供电,SOP8贴片封装,带载能力220mA(Vo=72V@176VAC~265VAC),功率管导通阻抗10Ω(VGS=15V/IDS=0.4A)。

【 微信扫码咨询 】
0769-81816942
13342689247
BP2832K是一款专用于LED照明的恒流驱动IC,主要应用于非隔离降压型LED驱动电源,内置17V稳压管,用于钳位VCC电压,芯片正常工作时,需要的VCC电流极低,所以无需辅助绕组供电,SOP8贴片封装,带载能力220mA(Vo=72V@176VAC~265VAC),功率管导通阻抗10Ω(VGS=15V/IDS=0.4A)。
BP2832K是一款专用于LED照明的恒流驱动IC,主要应用于非隔离降压型LED驱动电源,采用了专利的恒流架构和控制方法,芯片内部集成500V功率开关,只需要极少的外围组件就可以达到优异的恒流特性。内置17V稳压管,用于钳位VCC电压,芯片正常工作时,需要的VCC电流极低,所以无需辅助绕组供电,SOP8贴片封装,带载能力220mA(Vo=72V@176VAC~265VAC),功率管导通阻抗10Ω(VGS=15V/IDS=0.4A)。
8脚贴片恒流驱动芯片BP2832K特点有哪些?
电感电流临界连续模式
内部集成 500V 功率管
无需辅助绕组检测和供电
芯片超低工作电流
宽输入电压
±5% LED 输出电流精度
LED 短路保护
CS 电阻短路保护
芯片供电欠压保护
过热调节功能
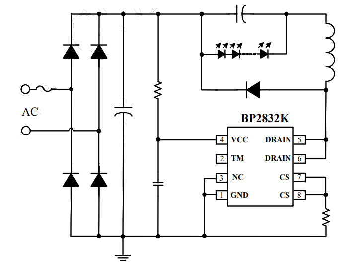
BP2832K原理图电路;

BP2832K芯片引脚功能介绍;
1 GND 芯片地
2 TM 测试脚,可悬空或接芯片地(Pin1)
3 NC 无连接,建议连接到芯片地(Pin1)
4 VCC 芯片电源
5,6 DRAIN 内部高压功率管漏极
7,8 CS 电流采样端,采样电阻接在 CS 和 GND 端之间
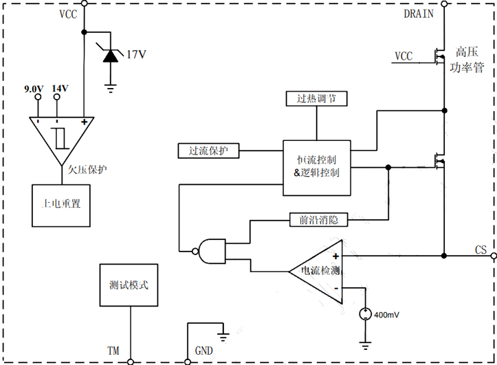
BP2832K工作原理;

启动电压 :VCC启动电压是14V,启动电阻对启动电容充电,到启动电压后,芯片开始工作,MOSFET 开启,电感开始充电,CS 电压到 400mV 时,MOSFET 关断,电感通过续流二极管放电,以临界模式工作。
VCC箝位电压:芯片内部有一个箝位电压 17V,正常工作时 VCC 电压被箝位。
欠压电压UVLO:欠压保护电压是9V。
源极驱动供电:源极驱动的一个好处就是可以更好的解决供电问题,MOSFET 关断时,源极电压上升,MOSFET的寄生电容通过芯片内部的几个二极管对VCC电容充电,把 MOSFET 开启时消耗的电流补回来。
BP2832K PDF资料;