
【 微信扫码咨询 】
0769-81816942
13342689247
bp8523和bp8523d通用吗?刚在百度看到有网友问到这个问题,作为BP芯片的代理商,既然遇到了,下面就这个问题来做个简单介绍。
我们常说的BP8523,其实就是指BP8523D型号,晶丰的BP8523系列芯片只有这么一款,BP8523是一些网友的简写,所以你说能不能通用呢?
既然提到了这颗料,那就再给大家介绍下使用它的特点及应用优势;
芯片集成VCC电容、续流二极管和反馈二极管,集成650V高压MOSFET,集成高压启动和自供电电路,小于50mW的待机功耗,固定5v电压输出,采用PWM/PFM多模式控制技术,具有优异的的动态响应,在动态负载测试中,输出电压Vo迅速调整。
BP8523D应用方案优势:
芯片外围极简,在周围看不到续流二极管,看不到采样反馈电路,看不到启动供电电路,甚至还看不到VCC电容,怎么样?喜欢吗?

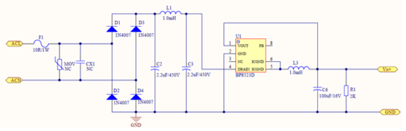
下图为BP8523D Buck应用评估板电路原理图

BP8523D输出规格为5V100mA,保护功能丰富,具有优秀的动态响应、待机功耗、输出调整率等性能,特别适合用在小家电,电机驱动辅助电源,如电饭煲,电热水壶,风扇,咖啡机等应用,目前该芯片火热畅销中,欢迎您来电咨询。
相关芯片型号;
相关文章推荐阅读;
5V100mA非隔离小家电BUCK-BOOST方案-BP8523D
免责声明:本网站部分图片,文章来源于其它媒体与网站公开信息,版权归原作者所有,转载是出于非商业性的信息传播交流之目的,如涉及作品内容,版权或其它问题请及时反馈,我们将立即予以处理!