2A开关型单节锂电池充电芯片FP8202(应用 特色 电路图)
FP8202是一个高整合度的切换式键电池充电IC,工作电压4-5.5V,可广泛被使用在各种携带式装置的充电应用,充电电流可透过外部的侦测电阻做调整,最大可输出2A充电电流,工作频率达600kHz,使用极少外部元件即可稳定工作输出,主要用于MP3、MP4播放器、数码相机、电子词典、充电器、便携式数码产品、美容仪器。

【 微信扫码咨询 】
0769-81816942
13342689247
FP8202是一个高整合度的切换式键电池充电IC,工作电压4-5.5V,可广泛被使用在各种携带式装置的充电应用,充电电流可透过外部的侦测电阻做调整,最大可输出2A充电电流,工作频率达600kHz,使用极少外部元件即可稳定工作输出,主要用于MP3、MP4播放器、数码相机、电子词典、充电器、便携式数码产品、美容仪器。
FP8202是一个高整合度的切换式键电池充电IC,设计厂商为台湾远翔,工作电压4-5.5V,可广泛被使用在各种携带式装置的充电应用,充电电流可透过外部的侦测电阻做调整,最大可输出2A充电,工作频率达600kHz,使用极少外部元件即可稳定工作输出,包含了欠压保护,自动恢复充电,灯号显示以及温度保护等功能。
开关型充电芯片FP8202功能特色;
可调式充电电流,最高可达2A输出
不需要外挂MOSFET与阻断二极体
使用于单节键电池的切换型运作模
高达1%精准的充电电流
自动回复充电功能
涓流充电模式
C/10的充电截止功能
灯号显示功能
单节锂电池充电芯片FP8202应用案例;
1、便携风扇:单节锂电池12A充电
2、美容仪:单节锂电池2A充电
3、补水仪:单节锂电池2A充电
4、蓝牙音响:单节锂电池2A充电
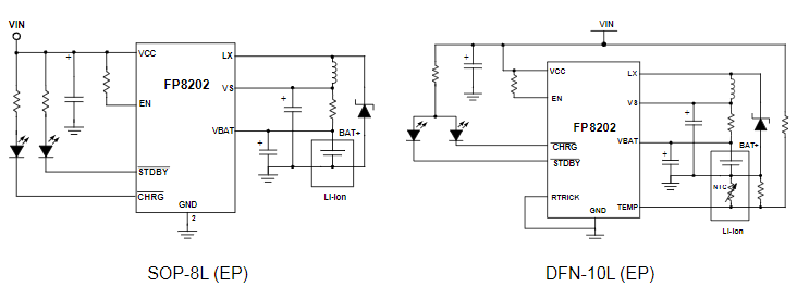
2a锂电池充电芯片FP8202电路图;


我司是台湾远翔正式授权代理商(FP一级代理商),有需要样品,或了解芯片价格的客户欢迎联系,大量现货供应。