升压恒流led驱动芯片FP7209(应用 规格书 价格)
FP7209是台湾远翔一款非同步升压LED驱动IC,封装有2种,分别是SOP-8L(EP), TSSOP-14L(EP),工作电压范围5V~24V,VFB反馈电压 0.25V,主要应用范围包括摄影补光灯、应急灯、大功率手电、投光灯,了解更多参数,引脚中文介绍,特性曲线,功能说明请查看应用手册。

【 微信扫码咨询 】
0769-81816942
13342689247
FP7209是台湾远翔一款非同步升压LED驱动IC,封装有2种,分别是SOP-8L(EP), TSSOP-14L(EP),工作电压范围5V~24V,VFB反馈电压 0.25V,主要应用范围包括摄影补光灯、应急灯、大功率手电、投光灯,了解更多参数,引脚中文介绍,特性曲线,功能说明请查看应用手册。
FP7209是台湾远翔一款非同步升压LED驱动IC,控制外部开关NMOS,输入低启动电压2.8V,工作电压5V,VFB反馈电压0.25V,反馈电压低,取样电阻功率损耗也降低,整体转换效率提升。软启动时间透过外部电容调整,LED 开路保护透过外部电阻调整,LED短路保护透过 SC 控制 NMOS;调光控制 DIM Pin,DIM 内部有滤波器,可以实现线性与數位调光;输入透过分压电阻接到 EN pin,可以控制FP7209 启动与关闭电压準位;有过电流保护,避免开关NMOS电流过大造成损坏。
升压恒流led驱动芯片FP7209特点;
启动电压2.8V
工作电压范围 5V~24V
VFB反馈电压 0.25V
线性与数位调光控制
关机耗电流最大 6μA
固定工作频率 150kHz/ SOP-8L(EP)
可调工作频率 100kHz ~ 1000kHz/ TSSOP-14L(EP)
可调软启动时间/ TSSOP-14L(EP)
可调输入低电压保护(UVP)/ TSSOP-14L(EP)
LED 开路保护(OVP)
LED 短路保护(SCP)/ TSSOP-14L(EP)
开关 NMOS 过电流保护(OCP)
过热降 LED 电流保护
过温保护(OTP)
封装 SOP-8L(EP), TSSOP-14L(EP)
非同步可调LED驱动IC FP7209主要应用;
主要应用范围包括摄影补光灯、应急灯、大功率手电、投光灯。
FP7209应用案例介绍;
1、摄影补光灯,网红直播灯:用FP7209给电池升压驱动200W以内灯具,进行无频闪调光。
2、船舶灯具:用FP7209做升压或升降压线路驱动船舶灯具,过EMC认证。
3、移动照明:用FP7209给电池升压驱动200W以内灯具。
4、应急照明:用FP7209给电池升压120V以内做灯具断电应急功能。
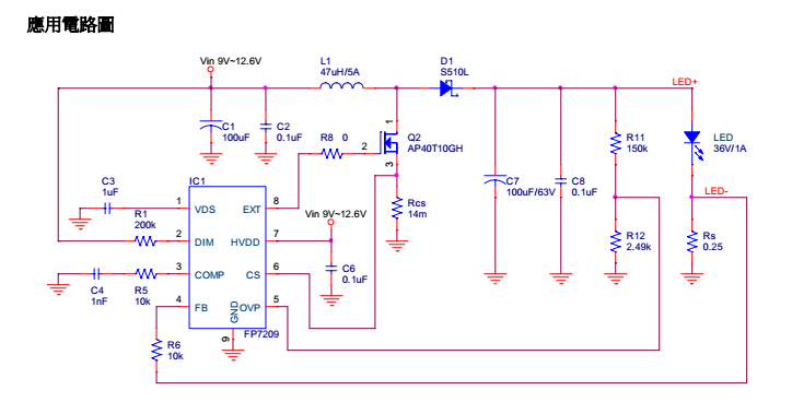
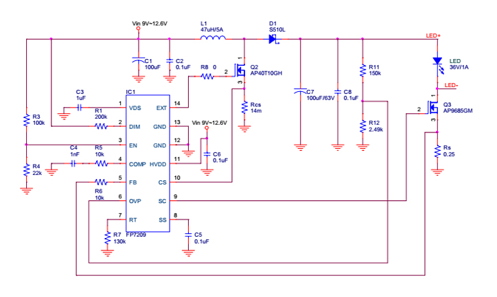
FP7209芯片两种引脚(8脚 14脚)应用电路图;


文档资料下载;