led升压恒流驱动芯片FP7208(电路图 应用 中文资料)
FP7208(FP7208XR-G1)是远翔一款led升压恒流驱动芯片,默认参考电压0.1V,启动电压2.5V,宽工作电压范围4.5-24V,关机耗电流小于6μA,EN内部有滤波器,可以实现线性与数字调光,内置过热保护功能。封装SOP-8L(EP),典型应用为3-4.2V升12V2A,12V升压24V2A,以及5V升18V1A,6v-8.4v升18v2A。

【 微信扫码咨询 】
0769-81816942
13342689247
FP7208(FP7208XR-G1)是远翔一款led升压恒流驱动芯片,默认参考电压0.1V,启动电压2.5V,宽工作电压范围4.5-24V,关机耗电流小于6μA,EN内部有滤波器,可以实现线性与数字调光,内置过热保护功能。封装SOP-8L(EP),典型应用为3-4.2V升12V2A,12V升压24V2A,以及5V升18V1A,6v-8.4v升18v2A。
FP7208(FP7208XR-G1)是远翔一款led升压恒流驱动芯片,默认参考电压0.1V,启动电压2.5V,宽工作电压范围4.5-24V,关机耗电流小于6μA,EN内部有滤波器,可以实现线性与数字调光,内置过热保护功能。封装SOP-8L(EP),典型应用为3-4.2V升12V2A,12V升压24V2A,以及5V升18V1A,6v-8.4v升18v2A。
FP7208升压恒流驱动IC主要应用;
摄影补光灯
太阳能LED照明
LED 模块
显示器背光
车灯
手持式照明
FP7208升压驱动芯片的引脚及引脚功能定义;

FP7208常用升压电路图;
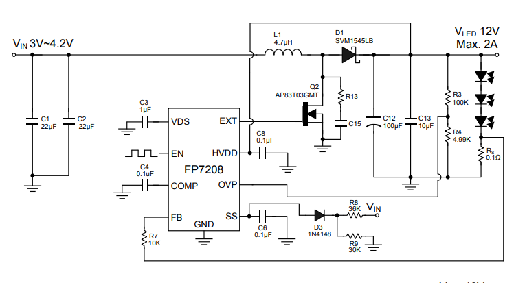
3-4.2V升12V2A实用电路

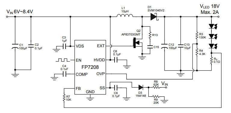
FP7208 6-8.4V升压18V2A实用电路

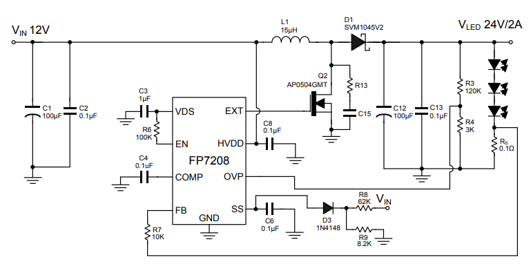
12V升压到24V/2A电路参考

注:推荐选择X5R和X7R的陶瓷电容。
相关LED升压恒流芯片型号;