开关电源驱动芯片BP2833D【引脚功能 实用电路 规格书】
BP2833D是一款高精度降压型LED恒流驱动芯片,输出功率18W-25W,输出电流<320mA,ROVP引脚电压1.5V,适用于85Vac~265Vac 全范围输入电压的非隔离降压型LED恒流电源,具有高精度线性调整率、高精度负载调整率、无需辅助绕组检测和供电等特点,了解更多参数请看下方规格书资料!

【 微信扫码咨询 】
0769-81816942
13342689247
BP2833D是一款高精度降压型LED恒流驱动芯片,输出功率18W-25W,输出电流<320mA,ROVP引脚电压1.5V,适用于85Vac~265Vac 全范围输入电压的非隔离降压型LED恒流电源,具有高精度线性调整率、高精度负载调整率、无需辅助绕组检测和供电等特点,了解更多参数请看下方规格书资料!
BP2833D是一款高精度降压型 LED 恒流驱动芯片,芯片工作在电感电流临界连续模式,适用于85Vac~265Vac 全范围输入电压的非隔离降压型LED恒流电源,内部集成 500V 功率开关,采用专利的驱动和电流检测方式,芯片的工作电流极低,无需辅助绕组检测和供电,只需要很少的外围元件,即可实现优异的恒流特性,极大的节约了系统成本和体积。
BP2833D芯片内带有高精度的电流采样电路,同时采用了专利的恒流控制技术,实现高精度的 LED恒流输出和优异的线电压调整率。芯片工作在电感电流临界模式,输出电流不随电感量和 LED 工作电压的变化而变化,实现优异的负载调整率。
保护功能方面包括 LED 开路/短路保护,CS 电阻短路保护,欠压保护,芯片温度过热调节等。
降压型LED恒流驱动芯片BP2833D特点;
电感电流临界连续模式
内部集成 500V 功率管
无需辅助绕组检测和供电
芯片超低工作电流
宽输入电压
±5% LED 输出电流精度
LED 开路保护
LED 短路保护
CS 电阻短路保护
芯片供电欠压保护
过热调节功能
采用 DIP-8 封装
全插件,利于生产
高精度线性调整率 (±0.2%@176Vac~265Vac,满载)
高精度负载调整率 (±0.5%@220Vac,Vo:30~80V)
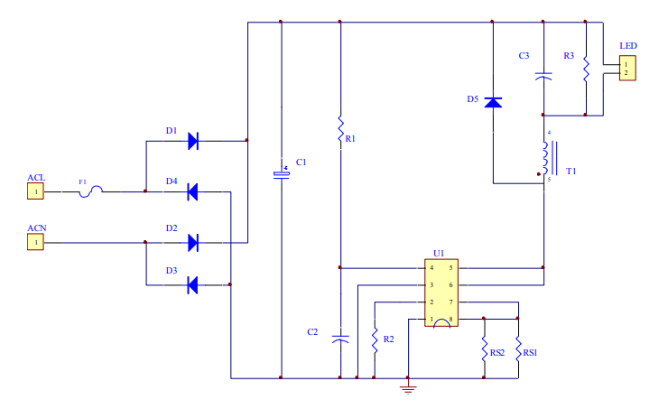
开关电源驱动芯片BP2833D原理图

引脚图跟引脚功能详解;

BP2833D芯片引脚电压;
ROVP 引脚电压1.5V
资料下载;
更多关于BP2833D介绍文章;