带记忆开关色温调节芯片S4225MB
S4225MB是带状态记忆功能的开关调色温控制芯片,采用SOP-8封装,采用了芯飞凌的专利技术,该芯片内置了400V的开关管,简化了外围电路结构,既可以最大限度地简化外围的元件个数,又可以保证多个电源同时应用时的逻辑一致性,兼容隔离、非隔离、高PF及线性等多种应用方案。

【 微信扫码咨询 】
0769-81816942
13342689247
S4225MB是带状态记忆功能的开关调色温控制芯片,采用SOP-8封装,采用了芯飞凌的专利技术,该芯片内置了400V的开关管,简化了外围电路结构,既可以最大限度地简化外围的元件个数,又可以保证多个电源同时应用时的逻辑一致性,兼容隔离、非隔离、高PF及线性等多种应用方案。
S4225MB是带状态记忆功能的开关调色温控制芯片,用SOP-8封装,内部设定状态切换窗口时间Tsw (典型值6.4S),关灯时间超过状态切换窗口时间芯片会记住关灯前的状态,下次开灯时直接呈现关灯前的状态,关灯时间小于状态切换窗口时间开灯则切换到下一个色温状态,增加了使用的便利性。
S4225MB内置两个400V的晶闸管,简化了外围电路结构,通过检测脉冲信号来判断开关机状态,确保多个电源同时应,用时的逻辑一致性,而且可以兼容Flyback,Buck-Boost,Buck及线性等多种LED驱动方案。
带记忆开关色温调节芯片S4225MB特点;
三段开关调色温: L1→L2→(L1+L2)/2
带状态记忆功能,使用更加便利
状态存储时间超过10年
开关次数可达10万次以上(记忆功能正常)
内置400V开关管,无需外挂开关管
1S内开关两次复位,解决不同步问题
状态切换窗口时间内部计时6.4S
内置限压电路,适用宽功率范围
兼容隔离、非隔离、高PF及线性等多种应用方案
S4225MB主要应用;
开关调色温的LED电源
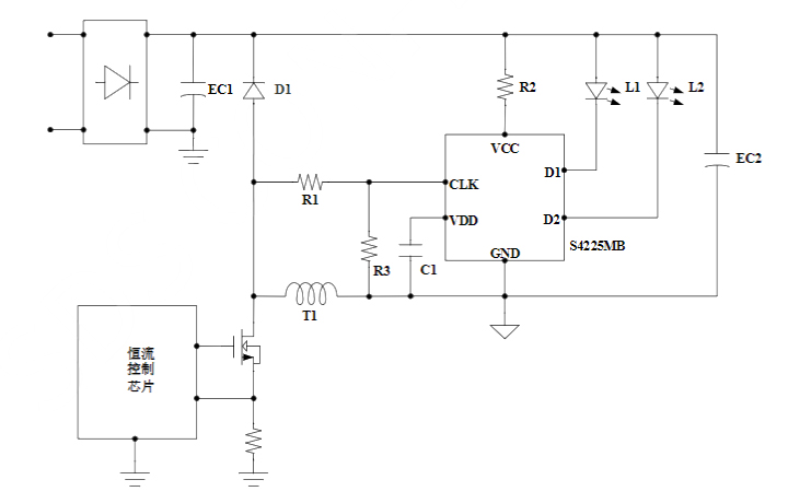
带记忆调色恒流驱动芯片芯飞凌S4225MB典型电路应用图;

相关调色温芯片文章;